游戏脑图

2. 游戏脑图
图片尺寸2515x1477
游戏为何成瘾思维导图让你回归高效与充实
图片尺寸760x479
二,画出游戏的产品脑图
图片尺寸726x899
重新写了份脑图
图片尺寸1253x1832
亚博yabo官网手机网页版(中国)官方网站ios/安卓通用版/手机app
图片尺寸2256x1504
下面脑图说明
图片尺寸1696x1067
游戏,点亮儿童生命一暨吴桃英名师工作室安吉游戏分享活动
图片尺寸3454x2302
一,游戏概述
图片尺寸1755x1604
冒险故事
图片尺寸2532x1644
ios动画实战之钓鱼小游戏
图片尺寸640x549
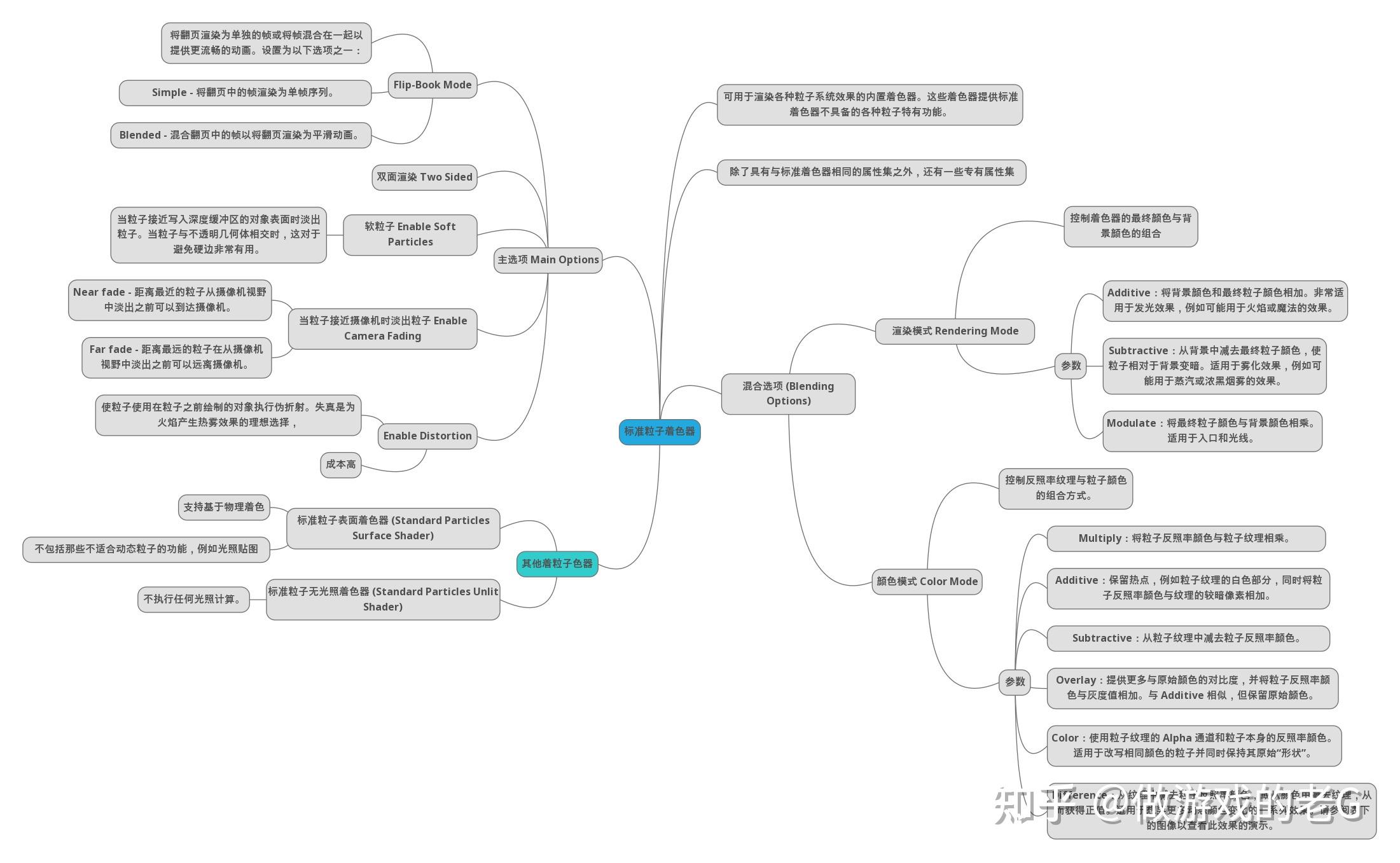
游戏开发脑图unity标准粒子着色器材质参数
图片尺寸2201x1357
《游戏化思维》读书笔记---思维导图读书笔记之三
图片尺寸1080x485
安卓游戏开发团队作业第一周
图片尺寸517x561
第二部分 核心玩法第一部分 游戏脑图《荒野乱斗》是一款玩法简单休闲
图片尺寸712x529
游戏开发脑图unity渲染管线
图片尺寸899x762
《一梦江湖》游戏拆解(一)
图片尺寸1560x2592
游戏,点亮儿童生命一暨吴桃英名师工作室安吉游戏分享活动
图片尺寸3454x2302
思维导图阅读笔记游戏力
图片尺寸1080x762
各类型网页,app gui设计,ue设计,交互设计(不断更
图片尺寸971x1122
《思维导图全脑开发游戏》
图片尺寸660x454