湿度传感器电路

图11-25 陶瓷湿敏传感器测量电路式中,rt0为湿敏元件在温度t0时的电阻
图片尺寸904x481
cgs-h型陶瓷湿度传感器构成的低湿度电路
图片尺寸1707x886
湿度传感器电路设计
图片尺寸636x470![[dht11]温湿度传感器全面分析](https://i.ecywang.com/upload/1/img1.baidu.com/it/u=1293288195,3819073579&fm=253&fmt=auto&app=120&f=JPEG?w=392&h=386)
[dht11]温湿度传感器全面分析
图片尺寸413x407
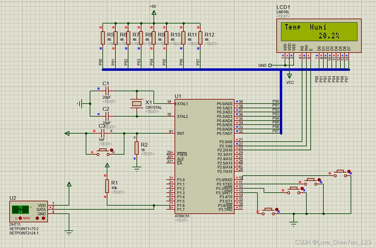
【电子城】温湿度控制系统|恒温恒湿系统---仿真设计
图片尺寸1116x744
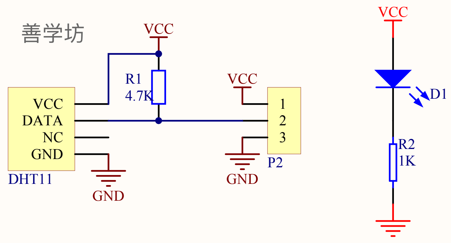
dht11 湿度传感器
图片尺寸1569x863
湿度传感器电路图
图片尺寸951x505
湿度检测电路原理图
图片尺寸518x437
湿度传感器电路图
图片尺寸842x457
>>土壤湿度测量器电路原理图
图片尺寸1772x1160
湿度传感器至数据采集系统接口-传感器技术电路图-电子产品世界
图片尺寸1014x545
dht11数字温湿度传感器把采集到的温湿度数据传给单片机,经过单片机的
图片尺寸1351x881
湿度传感器的测量电路
图片尺寸519x286
线性频率输出式相对湿度测量电路(湿度传感器hs1100/1101)
图片尺寸1074x774
土壤湿度传感器yl69如何使用
图片尺寸671x477
利用esp32制作一个电容式土壤湿度传感器–电路图–电子工程世界
图片尺寸733x401
dht11温湿度传感器
图片尺寸1215x802
该电路采用菲利普斯电容式湿度传感器,该传感器有一个45pf的交流变化
图片尺寸823x968
dht11 温湿度传感器
图片尺寸1524x822
湿度传感器就扣电路
图片尺寸895x733