溴水褪色

7个大学必做的有机化学实验_姑娘茶
图片尺寸640x887
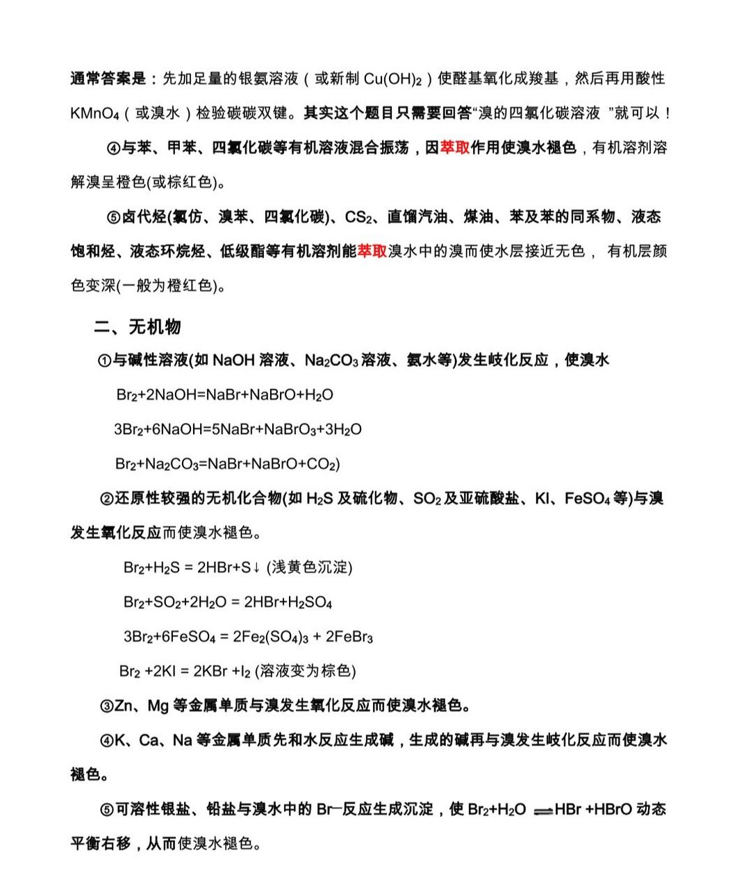
能使溴水褪色的物质总结
图片尺寸500x375
能使溴水褪色的物质
图片尺寸920x1302
溴气溴水液溴溴的四氯化碳溶液分别是什么颜色
图片尺寸720x540
·化学 选修5 有机化学基础 二,能使溴水和kmno4酸性溶液褪色的有
图片尺寸1080x810
能使溴水褪色的物质总结
图片尺寸304x463
有机选修22谁让溴水褪色拾点化学
图片尺寸1146x717
溴水褪色反应在解题中的应用pdf3页
图片尺寸792x1123
高中化学:让溴水,酸性高锰酸钾褪色的有机物以及原因(原理)
图片尺寸1728x1080
不能使溴水褪色的是
图片尺寸630x211
乙烯通入酸性高锰酸钾溶液和溴水中褪色现象
图片尺寸964x602
能使酸性kmno4溶液,溴水,溴的ccl4褪色的有机物
图片尺寸475x288
能使溴水褪色的物质整理 整理的能使溴水褪色的物质
图片尺寸1074x1280
aso2使溴水褪色与乙烯使kmno4溶液褪色的原理相同
图片尺寸630x196
有机鉴别反应-1 烯烃,炔烃 1,环丙烷:与溴水反应褪色 2,烯烃:①与溴水
图片尺寸905x1280
归纳能使酸性高锰酸钾溶液褪色能使溴水褪色的物质
图片尺寸920x1303
溴水褪色反应在解题中的应用pdf3页
图片尺寸792x1127
某高分子化合物干馏后分解为aa能使溴水褪色1mola和4molh2加成后生成
图片尺寸630x238
加成反应乙烯使溴水褪色(溴的四氯化碳溶液),反应的化学方程式为乙烯
图片尺寸921x543
解析:a 项中so 2使溴水,酸性kmno 4溶液褪色是因为so
图片尺寸585x292