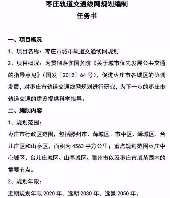
滕州地铁

2019展商推荐山东滕州鸿洋水处理设备公司邀请您参加第四届中部两净展
图片尺寸1080x857
枣滕b6线年底通车,滕州换乘中心要改名,还要变大
图片尺寸650x476
滕州地铁有消息了未来临近地铁的地方要发财了
图片尺寸522x217
2024年滕州东站广告及出站口优质1号位灯箱广告资源说明_平面_枣庄
图片尺寸1506x877
给没有轨道交通的城市规划轨道交通线路枣庄篇下
图片尺寸1656x1035
城际列车"绿巨人"驶入滕州站图集_站台_动车_老城区
图片尺寸1080x720
如果滕州划区枣庄离地铁还远吗
图片尺寸600x399
滕州新北出口连接线工程年内竣工通车2021我市交通项目规划如下
图片尺寸671x401
徐州最新规划,把滕州纳入都市圈
图片尺寸450x347
滕州地铁有消息了未来临近地铁的地方要发财了
图片尺寸596x694
滕州变大了改名brt滕州换乘中心比以前规划大了一倍多
图片尺寸640x441
9月4日,山东省滕州东站一名男子在列车进站时跳轨自杀,付出生命代价的
图片尺寸640x853
滕州:地铁有消息了,未来临近地铁的地方要发财了!
图片尺寸640x715
滕州地铁有消息了未来临近地铁的地方要发财了
图片尺寸640x556
汕尾算命最准的大师在哪里
图片尺寸400x622
滕州菜煎饼加盟费多少
图片尺寸600x374
济南地铁2号线客车亮相年底h型地铁网形成
图片尺寸640x391
绍兴地铁一号线计划开工 沿线站点曝光
图片尺寸640x937
67北京地铁67将采取超常措施降低列车满载率-滕州吧
图片尺寸800x534
山东省资讯|滕州:地铁有消息了,未来临近地铁的地方要发财了!
图片尺寸605x407