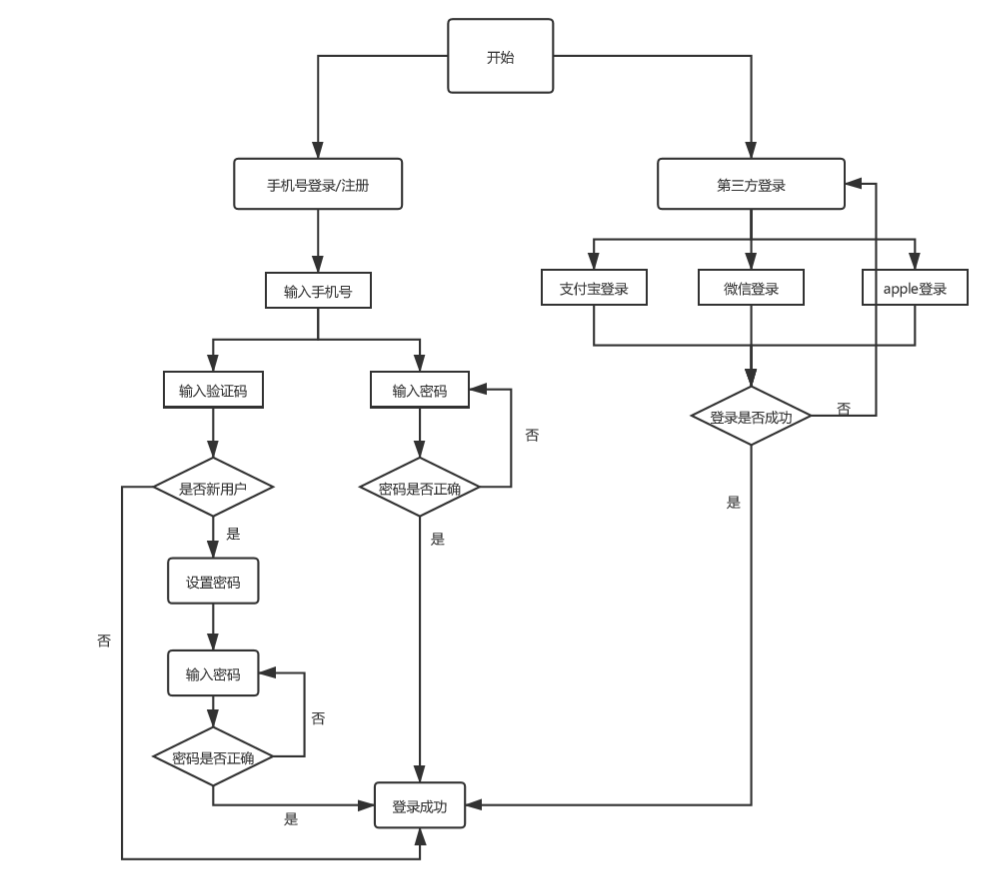
滴滴打车流程图

主要打车流程
图片尺寸635x671
产品需求文档滴滴快车业务
图片尺寸988x877
滴滴打车 快车 | processon免费在线作图,在线流程图,在线思维导图
图片尺寸615x1454
滴滴打车业务流程图
图片尺寸1274x2938
3.2 约车/打车流程
图片尺寸650x463
滴滴出行 | processon免费在线作图,在线流程图,在线思维导图
图片尺寸830x708
滴滴打车流程图
图片尺寸912x3003
滴滴出行如何成为网约车老大的
图片尺寸364x1096
滴滴出行产品体验报告
图片尺寸553x649
双12我们用滴滴出行的模式招聘到了大量的普工
图片尺寸960x537
深度解析打车难打车贵的滴滴出行未来还会是国内网约车市场的独角兽
图片尺寸550x904
滴滴出行如何成为网约车老大的
图片尺寸851x512
滴滴运营流程图excel表格模板
图片尺寸1024x1405
以滴滴出行用户用车为例教你如何绘制业务流程图
图片尺寸1068x2020
滴滴出行专车产品分析报告
图片尺寸846x1022
滴滴打车流程1
图片尺寸400x371
滴滴打车和uber商业模式分析
图片尺寸640x326
嘀嘀打车和快的打车软件的商业模式ppt
图片尺寸1080x810
打车类应用竞品分析以滴滴出行首汽约车为例
图片尺寸511x1251
产品需求文档:滴滴快车业务
图片尺寸846x720