滴滴股权结构图

part 3 新滴滴股权结构到底如何?
图片尺寸1560x1930
首先, 滴滴的股权架构决定了它不能在中国内地上市,滴滴第一大股东是
图片尺寸640x257
图表3:滴滴业务布局
图片尺寸700x518
滴滴被下架到底有几宗罪谁可能波及
图片尺寸684x798
以滴滴企业版为例看下一个万亿元级别的风口
图片尺寸900x600
产品需求文档滴滴快车业务
图片尺寸1529x1866
滴滴公开 ipo 招股书,2021q1 终于实现盈利|动察
图片尺寸600x555
滴滴打车组织结构
图片尺寸893x360
滴滴出行下一个商业帝国
图片尺寸450x416
滴滴"战金融"
图片尺寸761x408
滴滴裁员15过冬金融事业部仅10个岗位在招疑无牌代销资管产品
图片尺寸960x720
滴滴系列一滴滴赴美上市的红筹架构探析及延伸思考
图片尺寸1271x534
起底花小猪滴滴新马甲打车版拼多多
图片尺寸1399x1508
迪润科技股权穿透图(图片来源:天眼查)从公告可以看出,滴滴通过出资5.
图片尺寸649x559
同时,在自动驾驶这一方面,近些年,滴滴从融资到组织结构设立,动作不断
图片尺寸640x328
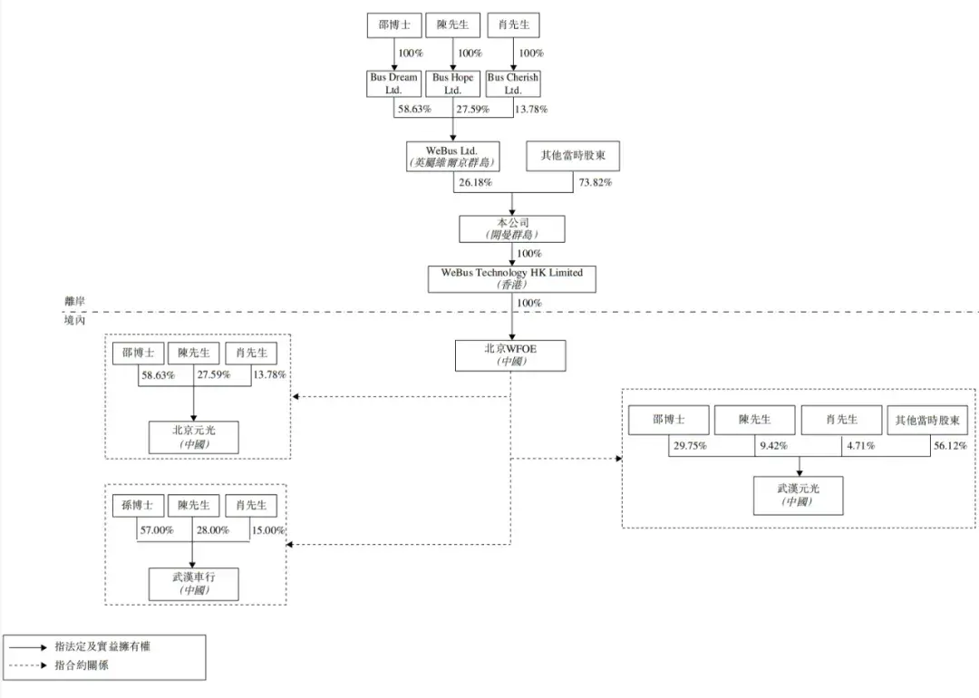
为精简及优化股权结构,确保集团的稳定拥有权及业务发展,孙熙博士与
图片尺寸1080x770
滴滴干将龚昕"投诚",曹操出行ipo短债缺口43亿
图片尺寸660x337
滴滴融资23次创始人如何控制分散的股权
图片尺寸800x1022
滴滴打车前景如何
图片尺寸736x526
滴滴出行竞品分析报告
图片尺寸1403x992