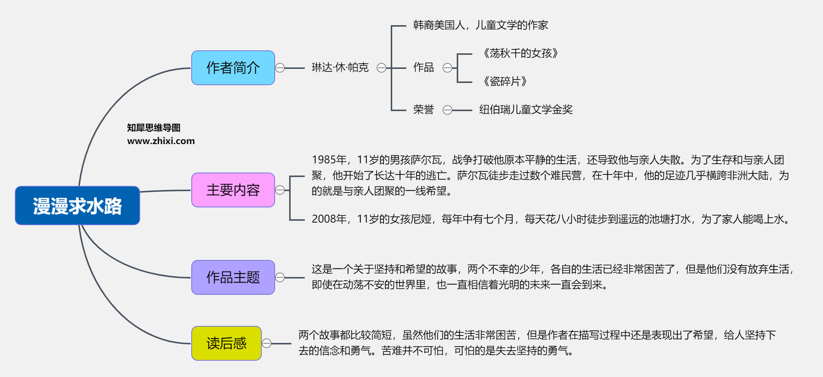
漫漫求水路的思维导图

《漫漫求水路》读书分享
图片尺寸2667x2000
漫漫求水路思维导图分享
图片尺寸2791x1280
水资源思维导图
图片尺寸1080x743
五六年级思维导图比赛
图片尺寸1922x1082
思维导图实战派t50221水
图片尺寸3288x2316
思维导图——科学 第一单元——水 思维导图——科学 第一单元——水
图片尺寸1708x1280
哆啦七梦之思维导图秀——地球上的水
图片尺寸1280x936
德州市第十一中学地理学科组思维导图作品展示
图片尺寸2666x2000
孩子做思维导图,我也画画,家庭水路图,看过之后自己也能维修了 - 抖音
图片尺寸1920x1440
哆啦七梦之思维导图秀——地球上的水
图片尺寸854x640
思维导图滚滚长江东逝水
图片尺寸3960x2810
第四单元《自然界中的水》思维导图
图片尺寸3264x2446
第四单元《自然界中的水》思维导图
图片尺寸3264x2446
第四单元《自然界中的水》思维导图
图片尺寸3264x2446
20202021学年人教统编版高中历史选择性必修二第12课
图片尺寸860x484
一代词宗姜夔的人生羁旅
图片尺寸311x600
第四单元《自然界中的水》思维导图
图片尺寸3264x2446
第四单元《自然界中的水》思维导图
图片尺寸3264x2446
第四单元《自然界中的水》思维导图
图片尺寸3264x2446
第四单元《自然界中的水》思维导图
图片尺寸3264x2446