激素药列表大全

常见外用激素药强弱排名
图片尺寸526x554
店员经典培训教材湿疹激素药膏怎么选
图片尺寸606x541
皮肤科常用外用糖皮质激素类药物 - 好大夫在线
图片尺寸884x1228
湿疹一停药就反复小心激素依赖性皮炎
图片尺寸495x634
外用糖皮质激素用药需知
图片尺寸1013x1381
激素类药物 甲基睾丸素(甲基 睾丸酮) ,丙酸睾
图片尺寸741x1042
皮y平地奈德这些激素药膏该怎么正确选用
图片尺寸722x1187
【药我说】儿童如何选用外用激素类药物?
图片尺寸666x614
可的松强的松地塞米松糖皮质激素到底怎么选剂量换算看这篇
图片尺寸481x783
神经科 糖皮质激素的应用 - 好大夫在线
图片尺寸622x583
用药指导怎么做?_孕激素
图片尺寸658x719
常用糖皮质激素类药物比较
图片尺寸2051x691
常用药药品通用名称与商品名称对照表
图片尺寸479x1033
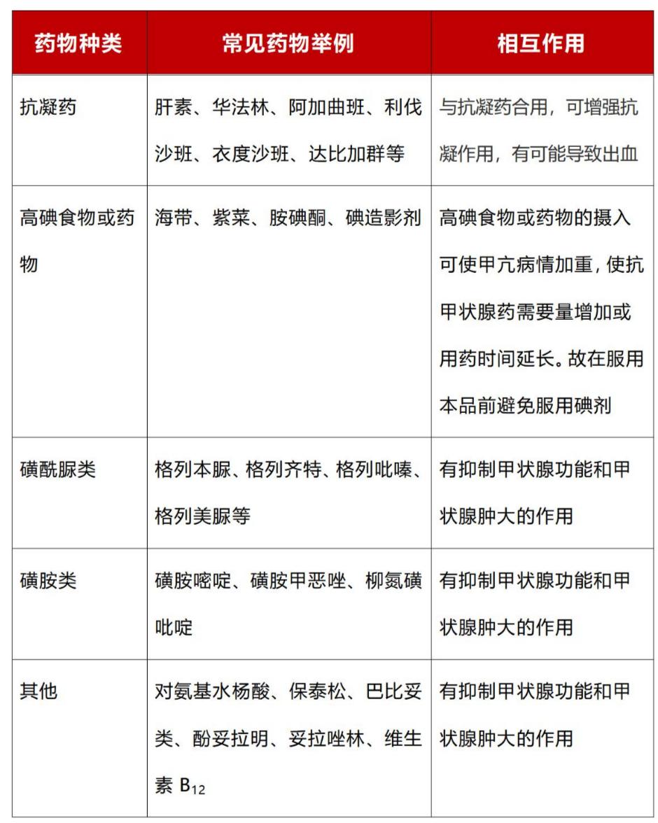
警惕这些药不能和治疗甲状腺疾病的药物一起吃
图片尺寸940x1176
亚甲炎患者病情反复,消炎药,激素到底怎么用才有效?
图片尺寸775x253
糖皮质激素具有强大的免疫抑制,抗炎作用,用于一般的抗生素或消炎药所
图片尺寸784x354![表 皮肤科常用外用糖皮质激素类药物[3]](https://i.ecywang.com/upload/1/img1.baidu.com/it/u=1172795788,1360791666&fm=253&fmt=auto&app=138&f=JPG?w=574&h=435)
表 皮肤科常用外用糖皮质激素类药物[3]
图片尺寸574x435
四张表搞定临床常用雌激素类药物的用法用量
图片尺寸635x480
生长激素进入集采目录引投资者关注 长春高新盘中闪跌停_金赛药业
图片尺寸795x581
激素类药膏怎么荐药?知道这3点就能一目了然!
图片尺寸640x340