灭蚊器电路图

电子灭蚊器-检测其他电路图-电子产品世界
图片尺寸2293x1823
8是一个以产生21~23khz的超声波驱蚊电路图.
图片尺寸834x420
实用电路原理与应用-电子灭蚊器电路
图片尺寸3497x2190
电子灭蚊灯原理图与检修
图片尺寸920x1302
升压变压器相反.
图片尺寸599x590
驱蚊电路
图片尺寸720x412
电蚊拍电路图(详解电子灭蚊拍电路的工作原理)
图片尺寸990x656
电蚊器电路如何制作
图片尺寸600x399
怎样用ltspice iv对电蚊拍电路仿真
图片尺寸1003x579
电子灭蚊灯电路选编
图片尺寸664x564
一种根据室外环境进行智能控制的灭蚊装置用控制电路
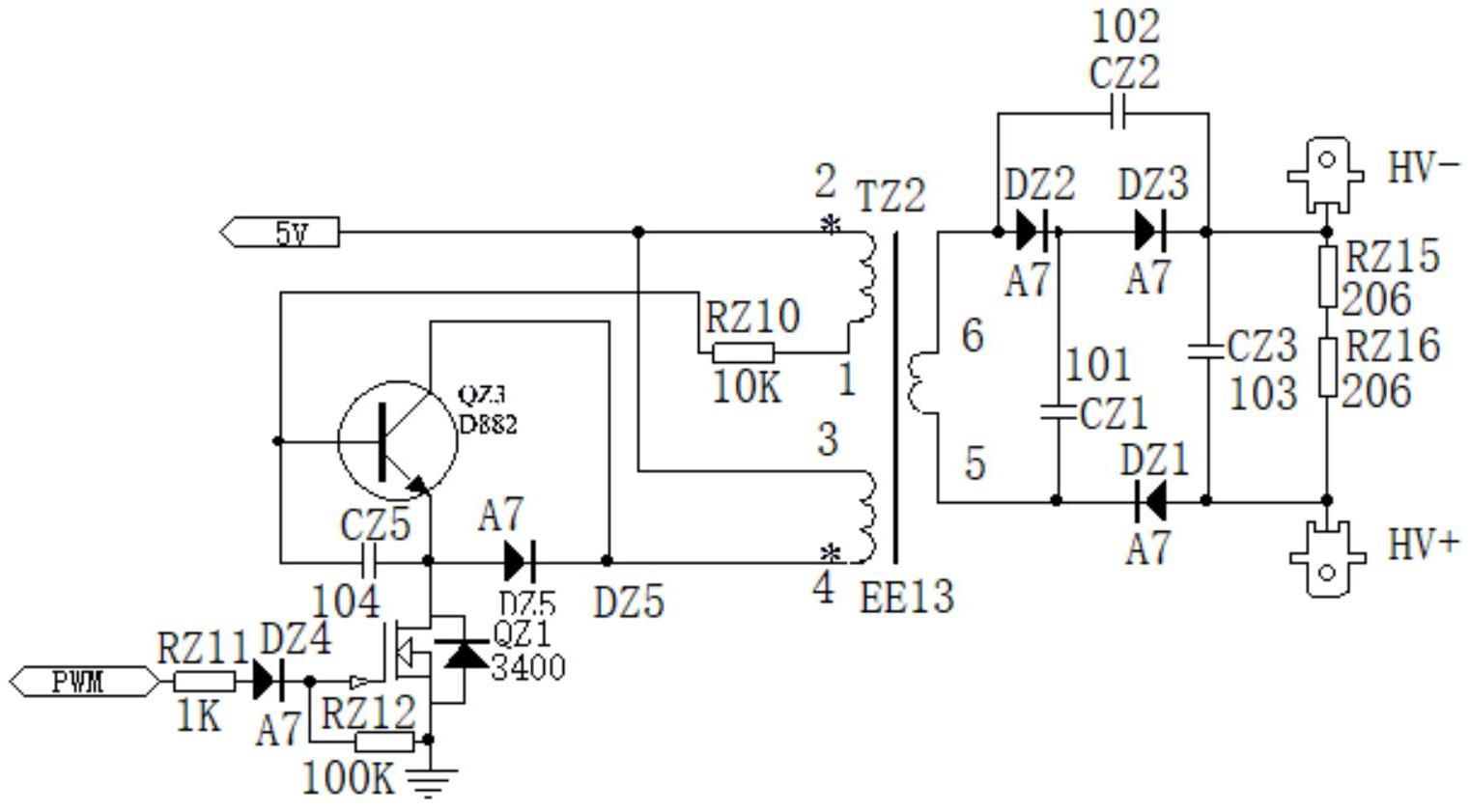
图片尺寸1522x841
灭害电路图_电击灭蚊灯电路图–电路图–电子工程世界
图片尺寸813x450
灭蚊灯电路
图片尺寸462x300
电子蚊蝇拍电路
图片尺寸1008x390
这是一个电子灭蚊器电路图.求2个问题1,在这个图中.
图片尺寸969x523
灭蝇灯电路图及元件规格
图片尺寸690x602
cn205430745u_一种电子灭蚊器电路失效
图片尺寸1000x362
电苍蝇蚊拍电路图
图片尺寸749x585
最近热电蚊拍贴几个电蚊拍电路和维修方法
图片尺寸1024x768
揭秘电蚊拍电路原理图以及维修方法
图片尺寸1490x1350