热能驱动车图纸

一种斯特林发动机驱动的热能车
图片尺寸443x389
车体势能驱动车及热能驱动车
图片尺寸443x381
第七届s环形热能驱动车设计图纸 无碳小车 工程训练大赛 凸轮结构
图片尺寸300x246
通过调节发动机制动改变车辆中热能水平的方法和总成与流程
图片尺寸929x1000
cn108621805a_一种轻型太阳能车的动力系统在审
图片尺寸1800x1934
第七届s环形无碳小车 工程训练大赛 热能驱动车凸轮结构设计图纸
图片尺寸300x208
热能驱动小车图纸合集的封面图
图片尺寸285x209
2021工创赛8月视频-武汉大学-热能驱动车-珞樱缤纷
图片尺寸640x360
背景技术:热能小车是根据全国大学生工程训练大赛基础赛道热能驱动车
图片尺寸518x557
热能驱动车
图片尺寸1280x720
cn112776659a_集动力电池,调速,充电,ems一体的电动汽车驱动系统
图片尺寸1205x759
一种房车太阳能发电系统的制作方法
图片尺寸444x363
太阳能动力四轮月球车模型设计_第1页
图片尺寸1860x2631
一种带光伏电池板的卡丁车
图片尺寸1022x909
斯特林驱动车也称为热能驱动车,斯特林驱动车利用斯特林发动机,将乙醇
图片尺寸443x336
cn213534454u_一种靠太阳能发电的电动汽车充电系统有效
图片尺寸1890x951
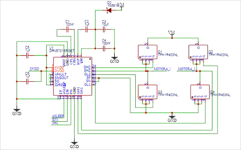
相较于传统的驱动,无需升压电路,带电流保护功能,能更好的保护车辆
图片尺寸840x525
一种混合动力汽车
图片尺寸2234x1806
动力传动系驱动汽车
图片尺寸499x330
热能驱动车
图片尺寸1804x1127