焦耳小偷电路

焦耳小偷电路原理
图片尺寸640x468
焦耳小偷 实例疑问
图片尺寸760x434
焦耳小偷电感怎么绕,匝数比是多少.悬赏
图片尺寸500x536
经典电路焦耳小偷joulethief一个神奇的振荡升压电路
图片尺寸375x424
diy制作自制超级焦耳小偷灯
图片尺寸500x355
先进版本的焦耳小偷电路doc34页
图片尺寸792x1120
先进版本的焦耳小偷电路.
图片尺寸959x1356
科学物理实验升变电压升压电路模型焦耳小偷电路制作电感线圈应用
图片尺寸800x800
可提升电压的焦耳小偷电路设计
图片尺寸500x277
关于焦耳小偷问题
图片尺寸816x612
multisim仿真焦耳小偷电路仿真实验
图片尺寸1046x550
先进版本的焦耳小偷电路doc34页
图片尺寸792x1120
很多人是从"焦耳小偷"这个电路开始,进入"电子爱好者"这个行列的.
图片尺寸640x307
焦耳小偷电路是一个简约的自激振荡升压电路,它小型,成本低,易制作.
图片尺寸599x236
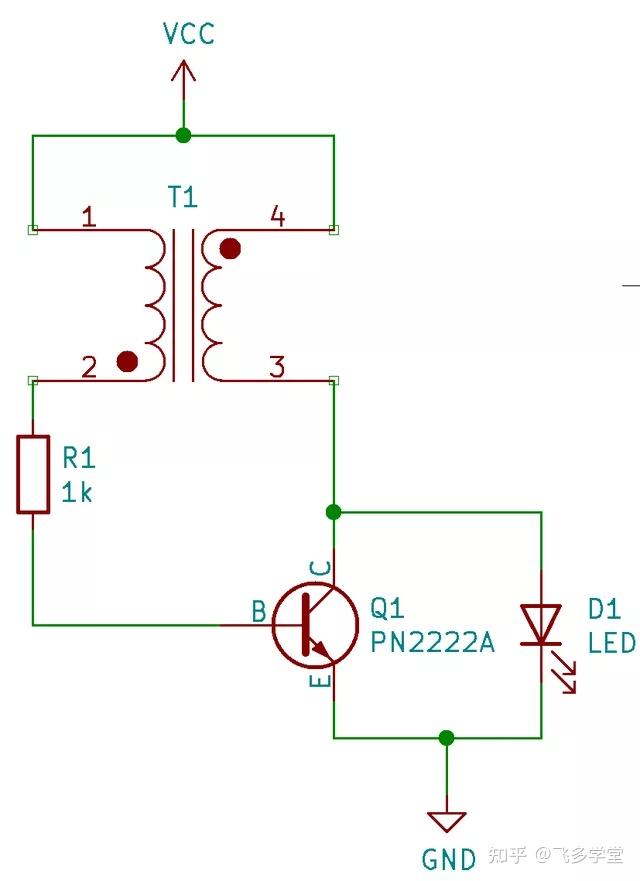
典型的焦耳小偷电路如下:注意图中 t1 上的两个小圆点表示变压器的
图片尺寸640x881
先进版本的焦耳小偷电路doc
图片尺寸920x1303
焦耳小偷——经典升压电路diy
图片尺寸4160x3120
multisim仿真焦耳小偷电路仿真实验
图片尺寸705x633
multisim仿真焦耳小偷电路仿真实验
图片尺寸770x361
宝刀不老,国产神器老锗管焦耳小偷,翻倍释放超级电容的储电能力
图片尺寸937x544