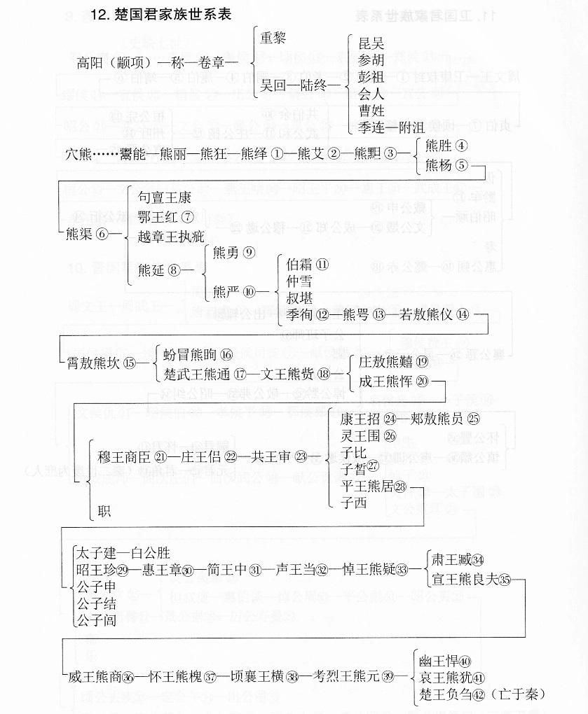
熊绎的儿子

保康熊绎中学副校长 谭绪峰在大会上做了关于熊绎中学"133"班级
图片尺寸1808x1200
熊绎_熊渠_君主
图片尺寸911x707
恭喜熊绎中学全体学生课桌舞圆满成功91感谢老师给予儿子主持的机会
图片尺寸864x1920
熊绎:楚国奠基人,荆山开辟者
图片尺寸1125x1488
里姬发的儿子)分封到楚国的,第一代被分封在这里的人叫熊绎,他是以
图片尺寸588x426
鬻子
图片尺寸640x480
史记人物大辞典世系表
图片尺寸839x1020
熊绎处在周成王时代,成王要举用文王,武王功臣的后代,于是把熊绎封到
图片尺寸641x662
多年前,熊通的祖辈熊渠就率先称过王,还给自己三个儿子也加封了王号
图片尺寸853x557
保康县熊绎中学七年级学生 张浩然冬奥会期间,张浩然每天都关注赛事
图片尺寸675x675
>> 文章内容 >> 中学教育信息化督导检查自查报告 写给初中毕业儿子
图片尺寸1600x1062
熊绎的曾祖父鬻(yù)熊,是中国早期的道家代表人物之一.
图片尺寸640x527
"玉时俱进"生本课改谱新篇,追"球"无尽熊绎女足创辉煌
图片尺寸1080x810
是方圆一千里了,而且都不把周天子放在眼中,熊渠封自己三个儿子为王
图片尺寸900x792
他的儿子叫熊丽(楚居认为是楚的开端),熊丽生了熊狂,熊狂生了熊绎(yì
图片尺寸864x554
"熊绎沉着脸,把岐山盟会的遭遇告诉了儿子,郑重地告诫他:"小子你给我
图片尺寸260x310