牛磺酸摄入量

牛磺酸可以从 丰富的蛋白质中去摄取
图片尺寸536x251
牛磺酸含量营养表
图片尺寸614x427
贝类原料中的牛磺酸
图片尺寸1280x980
猫咪饮食中牛磺酸的重要性
图片尺寸489x515
伍福家园牛磺酸强化200克桶
图片尺寸750x959
功能饮料牛磺酸含量
图片尺寸698x546
"600号"专家解饮料中的秘密:牛磺酸泡腾片到底是啥?
图片尺寸600x320
养猫必学:如何通过猫粮中牛磺酸的含量,确认你买的猫粮是否合适
图片尺寸640x451
250ml/瓶 24瓶/箱 网购价$650 原价$840 ▲四倍牛磺酸 ▲解压及
图片尺寸1135x801
此外,益生元的含量也达到了3.
图片尺寸598x688
10款功能性饮料对比:魔爪,力保健比红牛,东鹏更能抗疲劳|牛磺酸|营养
图片尺寸624x367
3,是否有牛磺酸
图片尺寸640x320
体重60kg的成人,需要牛磺酸的量达到60g,每天最多可摄入6g.
图片尺寸1245x598
深度测评 | 万物一口牛磺酸猫条是否值得购
图片尺寸1080x1439
牛肉 兔肉 羊肉等等等)熟自制不像生骨肉可以吃骨头 所以没有钙的摄入
图片尺寸595x793
利用乳糖,同时乳糖还能促进婴儿对钙的吸收,和肠道内乳酸菌的繁殖
图片尺寸640x1135
对于大多人成年人而言,每日摄入400毫克及以下的咖啡因被认为是安全的
图片尺寸800x569
a2和爱他美中均含有核苷酸,益生元和胆碱,肉碱,牛磺酸和肌醇.
图片尺寸1280x2400
商道力保健总经理臧迪25年低调过后全球首款牛磺酸饮料力保健借央企
图片尺寸1000x609
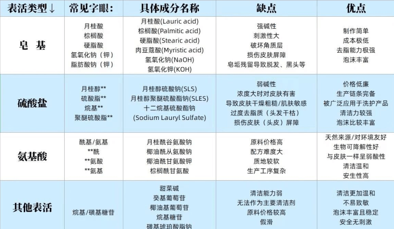
这类成分指:氨基酸,甜菜碱,烷基糖苷,牛磺酸钠等,对皮肤刺激性比较低
图片尺寸798x464