狂犬一二三等级

猫狗抓咬伤怎么办?不要慌!看完请收藏!
图片尺寸1330x934
做好伤口紧急处理工作,并且要根据伤口的暴露等级来确定是否要打疫苗
图片尺寸640x855
狂犬病的暴露等级分为三级:最简单的办法使用酒精擦拭,如果感觉疼
图片尺寸630x399
另附赣州市狂犬病疫苗接种观察定点医院地址!
图片尺寸719x494
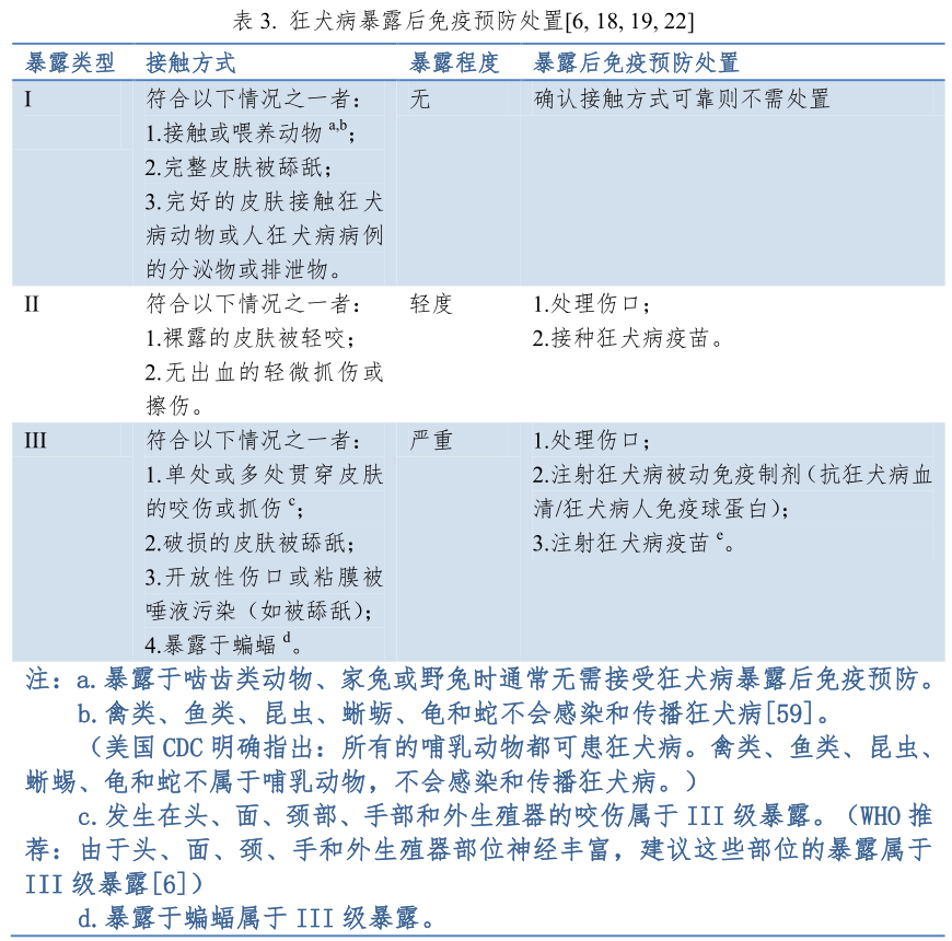
02 不同狂犬病的暴露等级可进行的免疫措施
图片尺寸1080x746
狂犬病的暴露分级主要是分三个等级
图片尺寸870x860
但只要被咬伤,无论出血与否都需要注射狂犬病疫苗.
图片尺寸500x268
狂犬病_疾病介绍_预防_治疗方法_介绍_如何预防_治疗方式_作用功效
图片尺寸1007x475
这时候应该立即前往犬伤处置门诊进行规范的伤口处置和狂犬病疫苗接种
图片尺寸900x1470
雁塔区疾病预防控制中心狂犬病宣传
图片尺寸1080x810
狂犬病进入夏季高发期这些知识您一定要知道
图片尺寸627x387
常见意外的现场处置
图片尺寸1080x607
被猫犬伤了,一定要接种狂犬疫苗?
图片尺寸413x221
广东对接种过长春长生狂犬病疫苗的人群开展免费续种和补种
图片尺寸1080x759
伤口分为三个等级,被咬伤后应到当地犬伤门诊或狂犬病暴露处置门诊
图片尺寸655x713
今天世界狂犬病日关于狂犬病这些你要知道
图片尺寸440x965
被猫狗抓伤,没出血也该打狂犬疫苗
图片尺寸461x1000
被猫抓伤未出血要打狂犬疫苗吗
图片尺寸1080x1439
"狗不打疫苗就罚人钱"的严厉措施背后,与当下狂犬病防治的严峻局面有
图片尺寸1080x599
关于狂犬病的真相你真的了解吗
图片尺寸595x244