猪的生长过程

爱猪公开课046期好产品专辑刘道军分享英系母猪7阶段饲养管理程序
图片尺寸948x631
何鑫猪年说猪
图片尺寸716x535
日粮能量对母猪繁殖性能的影响
图片尺寸817x580
目前处于"猪周期"的哪个阶段
图片尺寸697x275
各阶段猪的养殖过程与疾病防治ppt
图片尺寸1080x810
守护猪"芯片" 通城聚力打造"两头乌"生猪名品
图片尺寸1920x1080
透视两万亿产值的生猪产业链
图片尺寸660x379
猪周期框架梳理
图片尺寸635x499
江南"猪"事:长江下游地区的家猪驯化之路 - 知乎
图片尺寸1080x1508
工厂化养猪
图片尺寸833x1175
产房母猪的饲喂这般讲究!你做好了吗!
图片尺寸640x371
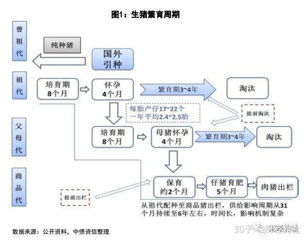
这一进程中,在生猪的生长期,价格主导养殖户决策等因素的共同作用下
图片尺寸750x299
曾勇庆:母猪的细化管理与年生产力(psy)提高的策略(上传)
图片尺寸1172x852
被非瘟打乱了猪周期鼠年将至二师兄的身价还会继续高涨吗
图片尺寸640x360
仔猪再经历育肥成为生猪出栏,这一轮完整的育种过程大约需要一年半
图片尺寸800x429
猪拥有什么样的神奇技能可以在地球上进化4000万年至今
图片尺寸650x470
临沂三元小猪苗价格江苏仔猪苗猪黑猪价格浙江江西仔猪黑猪崽价格
图片尺寸800x800
怎么看当下的猪周期如何参与养殖板块投资
图片尺寸1080x446
生猪行业
图片尺寸470x207
农业行业研究——生猪养殖
图片尺寸640x347