环境科学专业

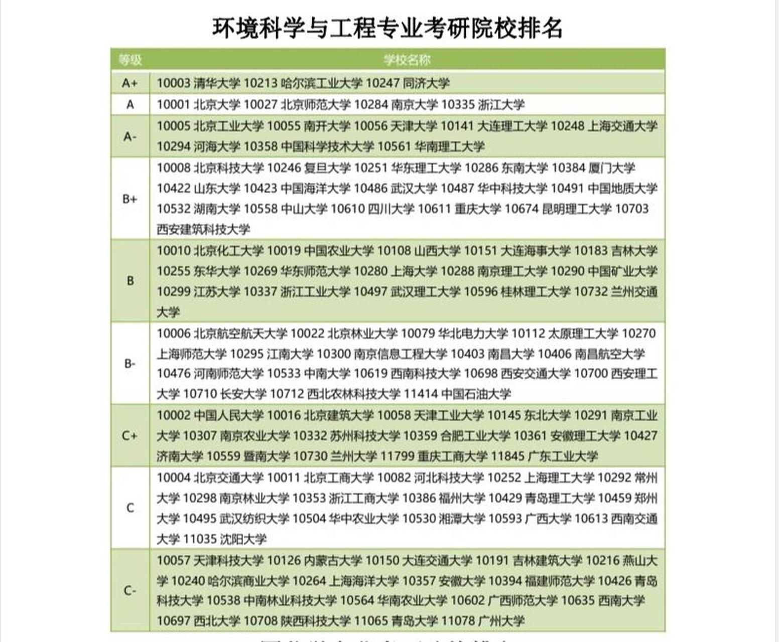
环境科学与工程专业考研院校排名 环境科学与工程类专业是中国普通
图片尺寸1552x1280
环境监测实训室
图片尺寸1620x1080
环境科学与工程类包括哪些专业?
图片尺寸1200x919
环境监测与控制技术(文理兼招)
图片尺寸2592x1936
次月见刊6015 今天给大家推荐一本好发环境专业方向的期刊97
图片尺寸953x1280
环境科学与工程专业,就业前景竟如此广阔 你是不是也对环境保护有着
图片尺寸958x1280
【耶鲁大学-硕士-城市环境】 【硕士-耶鲁大学-环境科学专业】学生
图片尺寸960x1280
环境科学
图片尺寸600x892
工业废水处理工(学生组)
图片尺寸640x420
首页>学院及专业>环境科学与工程学院>
图片尺寸5031x6874
次月见刊6015 今天给大家推荐一本好发环境专业方向的期刊97
图片尺寸960x1280
资源环境科学专业英语
图片尺寸800x800
环境科学与工程类,包含哪些专业?
图片尺寸640x480
环境科学
图片尺寸500x670
2018级 环境工程专业 崔子龙
图片尺寸1080x1439
大气科学:专业介绍,平均工资,推荐院校,就业岗位
图片尺寸480x270
环境科学专业英语
图片尺寸555x800
环境科学
图片尺寸600x812
环境科学专业英语
图片尺寸800x800
中国环境科学研究院环境科学专业课复习资料 中国环境科学研究院 环境
图片尺寸866x504