现代小说思维导图

15初中语文思维导图—第三章 现代文阅读—第三节 小说阅读-01
图片尺寸3000x2229
高中语文 小说阅读 思维导图 高中语文 现代文阅读 小说阅读 答题
图片尺寸1895x1280
怎样给一本小说画思维导图(请举例)? - 知乎
图片尺寸2760x1914
谁有小说活着的思维导图?
图片尺寸3950x2436
现代文学作品思维导图
图片尺寸1027x567
现代文阅读理解专题二——小说阅读知识点思维导图.阅读高分必备
图片尺寸1136x974
中国现代文学思维导图
图片尺寸2975x2349
朱栋霖版现代文学思维导图
图片尺寸1125x1594
朱栋霖版现代文学思维导图
图片尺寸1077x1975
朱栋霖版现代文学思维导图
图片尺寸1125x2001
中国现代文学史思维导图
图片尺寸961x1280
文学常识思维导图汇总
图片尺寸1726x2154
小说形象考点思维导图
图片尺寸1204x702
语文长郡中学2021年暑期小说之境思维导图创作大赛获奖名单揭晓
图片尺寸1200x849
高中语文小说思维导图
图片尺寸1080x810
如何用思维导图写一本小说的提纲
图片尺寸1194x677
文学常识思维导图汇总
图片尺寸1720x2450
怎样给一本小说画思维导图请举例
图片尺寸1673x820
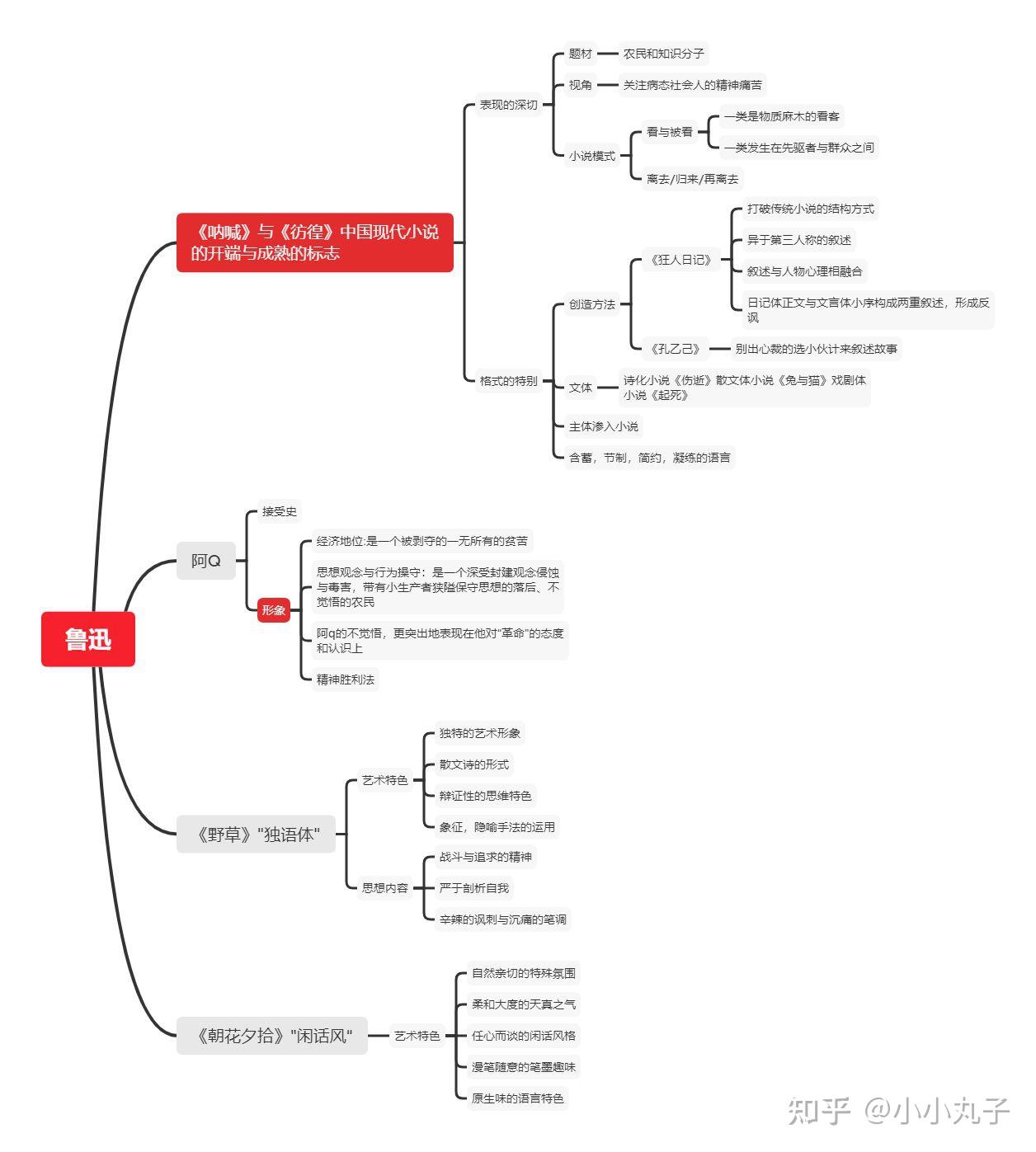
现代文学三十年思维导图
图片尺寸1256x1397
当代文学1小说部分思维导图
图片尺寸1080x1439