现代控制理论

现代控制理论刘豹 第3版 机械工业出版社 9787111031031
图片尺寸520x741
《现代控制理论/新坐标大学本科电子信息类专业系列教材》
图片尺寸1442x1968
现代控制理论 第3版 现代控制理论 第3版
图片尺寸800x800
普通高等教育十二五规划教材:现代控制理论
图片尺寸1280x1826
现代控制理论复习重点总结!现代控制理论复习就来看 - 抖音
图片尺寸793x1058
现代控制理论
图片尺寸800x1063
现代控制理论(浙江省高等教育重点建设教材)
图片尺寸800x800
图2-27 差错控制基本方法
图片尺寸1530x868
第7章简单控制系统
图片尺寸1080x810
现代控制理论基础
图片尺寸481x320
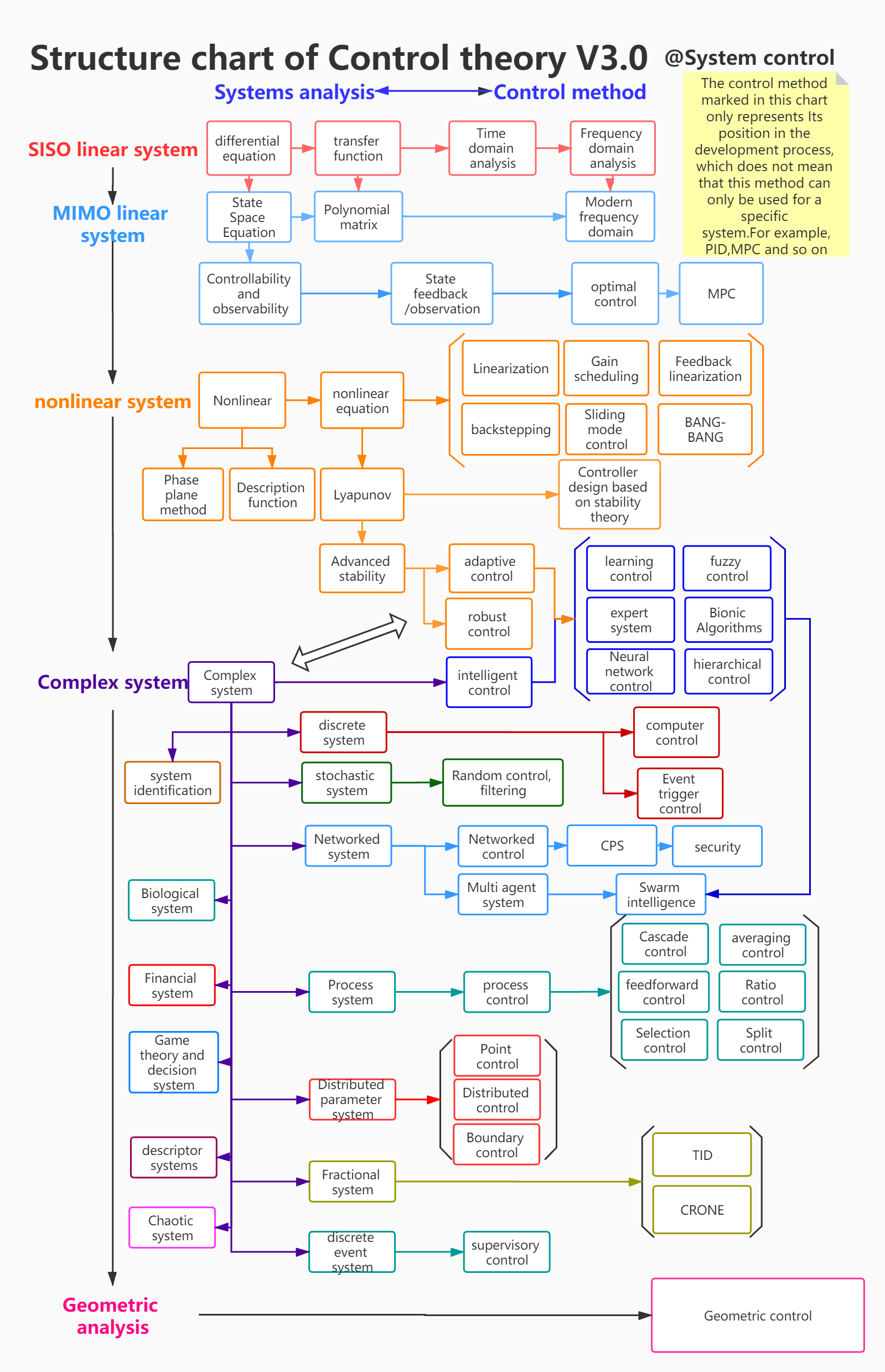
科普向图解控制理论
图片尺寸1599x2478
现代控制理论
图片尺寸600x800
1 状态变量和状态空间表达式 一,系统数学描述的两种基本方法 控制u
图片尺寸1080x810
运动控制系统复习(直流部分)
图片尺寸1499x607
现代控制理论(孙希明 )新型自动化专业教材 现代控制理论基本概念
图片尺寸755x1024
【全新送上门】现代控制理论
图片尺寸600x863
mba运营管理-控制ppt
图片尺寸1215x810
现代控制理论(中英文对照)
图片尺寸306x432
现代控制2-3 系统方框图ppt
图片尺寸1080x810
闭环控制
图片尺寸532x195