琦星电控参数说明书

a4琦星电控操作说明---(成都杰克缝纫机).pdf 11页
图片尺寸792x1120
常用参数6ra80
图片尺寸628x1041
三菱电机 fr-d740 通用型三相变频器
图片尺寸970x2584
a 琦星电控操作说明 成都杰克缝纫机
图片尺寸959x1356
伺服电机系列
图片尺寸850x1163
冰箱上使用的sf-547数字显示温控器使用说明书,其中参数设置一览表
图片尺寸1200x1697
一体机使用说明书
图片尺寸1211x892
琦星电控 鲍麦克斯ah56电控 缝纫机电控维修资料视频教程430电控
图片尺寸1440x1440
琦星电控技术资料1
图片尺寸1080x810
电控设备使用说明书
图片尺寸920x1302![aec aec4900智能型电机控制器技术说明书:[2]](https://i.ecywang.com/upload/1/img2.baidu.com/it/u=1847159803,3943813312&fm=253&fmt=auto&app=138&f=JPEG?w=500&h=707)
aec aec4900智能型电机控制器技术说明书:[2]
图片尺寸905x1280
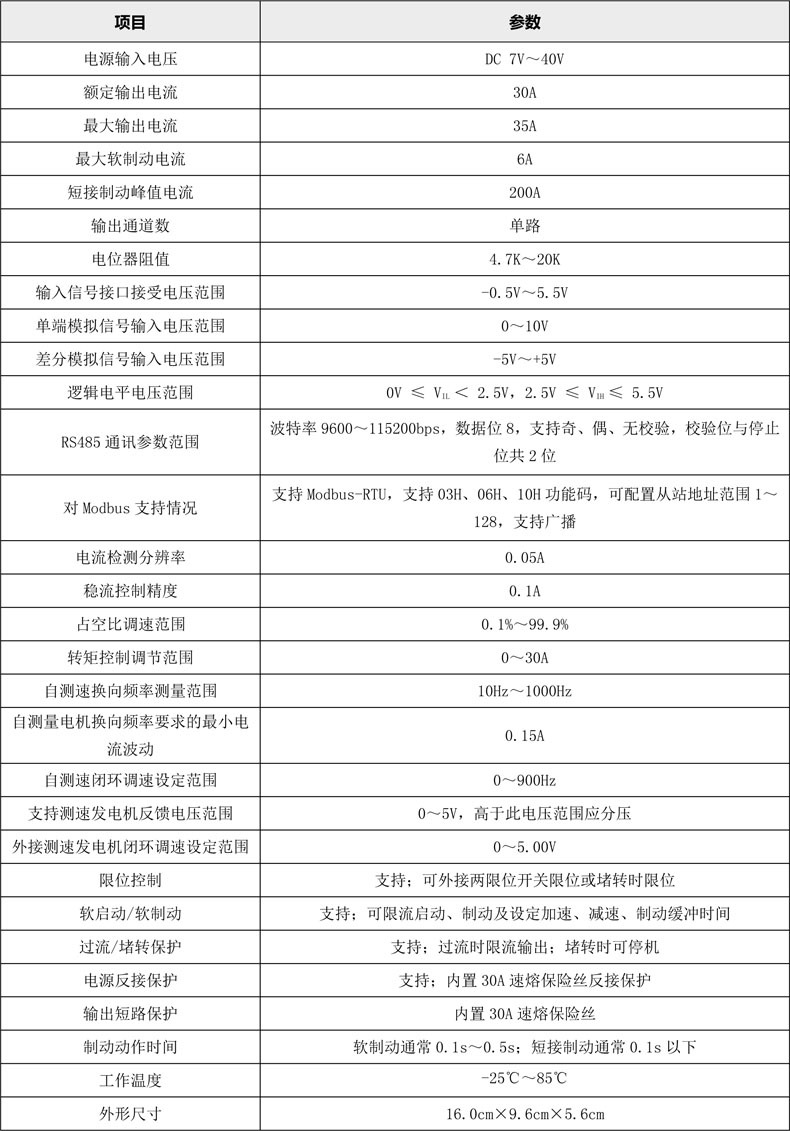
aqmd3630ns技术参数
图片尺寸790x1131
山西汽车底盘间隙仪批发商琦星电子科技图
图片尺寸600x479
琦星电控技术资料1
图片尺寸1080x810
江苏贝尔防爆开关型220v不锈钢电动球阀q941f-16p-65
图片尺寸729x710
一体机参数表
图片尺寸1400x748
云南汽车行驶记录仪检定装置价格是多少 琦星电子科技
图片尺寸700x583
浙江凯普电气有限公司,箱式变电站ybw-12,kyn28a-12
图片尺寸800x1005
精研调速电机sf系列面板式调速器
图片尺寸813x1186
sundi-2实验-2t参数表
图片尺寸950x1044