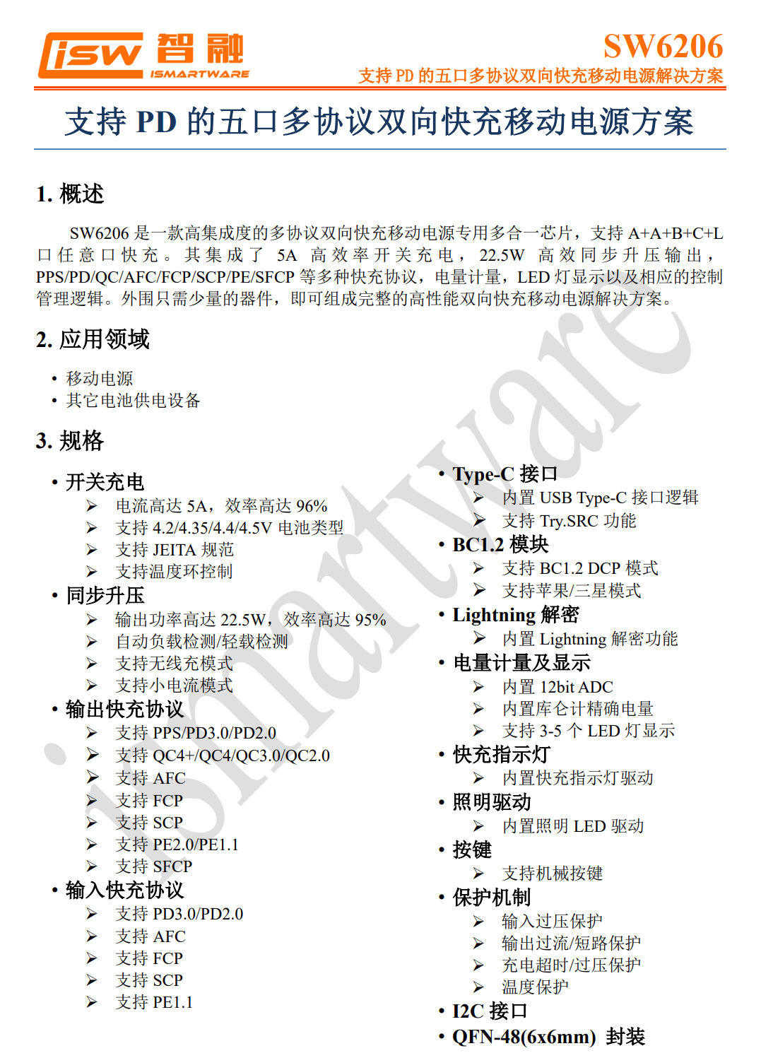
瑞凯r18车

硬核透明风设计,闪极10000mah磁吸移动电源拆解_充电_电池_产品
图片尺寸1094x1497
配置2a1c主流接口,nothing cmf 65w氮化镓充电器拆解_焊接_模块_电容
图片尺寸1024x577
支持dcm,ccm,qr,acf多种工作模式,支持高侧和低侧应用,具备振铃检测
图片尺寸1200x800
支持dcm,ccm,qr,acf多种工作模式,支持高侧和低侧应用,具备振铃检测
图片尺寸1200x800
配置2a1c主流接口,nothing cmf 65w氮化镓充电器拆解_焊接_模块_电容
图片尺寸1200x800
配置2a1c主流接口,nothing cmf 65w氮化镓充电器拆解_焊接_模块_电容
图片尺寸1200x800
滤波电容来自polycap柏瑞凯,为vn系列小型化贴片电容
图片尺寸1200x800
硬核透明风设计,闪极10000mah磁吸移动电源拆解_充电_电池_产品
图片尺寸1200x800
硬核透明风设计,闪极10000mah磁吸移动电源拆解_充电_电池_产品
图片尺寸1200x800
小巧便携双口同时充航嘉35w氮化镓充电器拆解
图片尺寸660x650
支持pps快充兼容性好,航嘉35w双口快充充电器拆解_焊接_模块_输出接口
图片尺寸1200x800
年中大促 | 瑞凯携手招商银行邀您畅购一夏
图片尺寸342x401
中国固态电容器行业市场投资分析与未来趋势预测报告202
图片尺寸768x432
支持pps快充兼容性好,航嘉35w双口快充充电器拆解_焊接_模块_输出接口
图片尺寸1200x800
支持pps快充兼容性好,航嘉35w双口快充充电器拆解_焊接_模块_输出接口
图片尺寸1200x800
小巧便携双口同时充航嘉35w氮化镓充电器拆解
图片尺寸660x440
小巧便携双口同时充航嘉35w氮化镓充电器拆解
图片尺寸660x440
小巧便携双口同时充航嘉35w氮化镓充电器拆解
图片尺寸660x440
网易首页>网易号>正文申请入驻>柏瑞凯vq系列贴片固
图片尺寸660x413
通信电缆挂钩钢绞线架空电缆线塑托铝托注塑挂钩通讯光
图片尺寸750x1243