瑟顿功放电路图

瑟顿sf200 diy ,"放大器没那么神秘"
图片尺寸1581x906
瑟顿a25b功放电路原理图
图片尺寸679x768
瑟顿sf60电路原理图与实物赏析
图片尺寸799x444
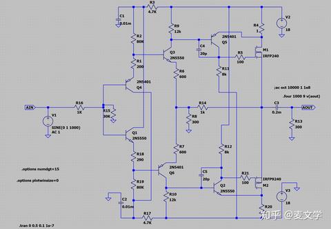
仿瑟顿sf200功放电路原理图
图片尺寸1275x762
m4 仿英国瑟顿sf60套件 发烧级功放板 靓声经典 超lm3886 tda7293
图片尺寸1500x2201
功放电路
图片尺寸720x960
瑟顿a21a甲类和飞利蒲lhh
图片尺寸3508x2480
分享8款100w功放电路图
图片尺寸1294x854
m4仿英国瑟顿sf60套件发烧级功放板靓声经典超lm3886tda7293
图片尺寸800x731
功放响电路图.#创作灵感 功放音响电路图,点赞加关注,跟我学
图片尺寸1080x2012
1ch 功放电路
图片尺寸1853x1124
老麦,我加了耳放太大声了怎么把音量降下来?推荐个阻抗棒?
图片尺寸640x320
全场效应管发烧功放电路图 如图所示,如此复杂,完善的电路,很容易让人
图片尺寸2371x2000
低音炮功放电路图及低音炮分析
图片尺寸640x476
电路部分这一版是最满意的功放的电源部分还没制作,怕炸机了
图片尺寸1345x930
🔊功放音响电路图解析🔧
图片尺寸1080x2378
一张功放机的电路图,安这样的电路去接张板子用,应该可以的
图片尺寸1979x1280
功放机电路图系列汇总(各类型功放电路图原理详细解析)
图片尺寸563x339
小型功放电路图.#我要上热门 小型功放电路图,小攻放,这个小
图片尺寸1080x2408
超大功率功放机电路图
图片尺寸1180x656