生产线工位排布图

奥图股份为上海元禾提供的二期多工位自动化生产线顺利投产
图片尺寸1132x406
生产车间生产线布局图生产车间生产线布局图片2022已更新今日图集
图片尺寸474x278
生产车间布局图图片
图片尺寸991x478
工厂生产车间工位布局图
图片尺寸820x656
生产车间生产线布局图
图片尺寸650x403
生产经理如何对生产车间进行布局
图片尺寸574x434
生产车间生产线布局图
图片尺寸650x403
生产线工位组成
图片尺寸629x319
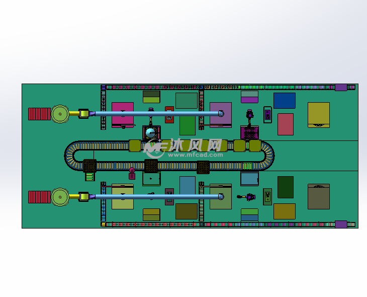
喷砂自动化加工生产线
图片尺寸730x590
双工位焊接车间布局
图片尺寸820x493
厂房平布局图动力电池生产线车间设备布局图
图片尺寸820x391
油压机和cnc产线车间布局
图片尺寸820x508
最新工厂布局ppt,新工厂规划必读_生产线
图片尺寸1080x608
厂房平布局图动力电池生产线车间设备布局图
图片尺寸820x363
焊接车间布局sw
图片尺寸820x644
制动底板多工位加工流水线
图片尺寸1728x1080
油压机和cnc产线车间布局
图片尺寸820x460
锂电池pack生产线有哪些工位和设备组成?
图片尺寸1157x372
气囊装配流水线前视工位图
图片尺寸653x509
生产线工位设计
图片尺寸700x394