用例表和用例图

学生选课系统用例图
图片尺寸2266x4812
3.1 管理员用例图如下图所示:3.2 用户用例图如下图所示:3
图片尺寸1587x1995
2.1 管理员用例图如下图所示:2.2 用户用例图如下图所示:2
图片尺寸1496x2498
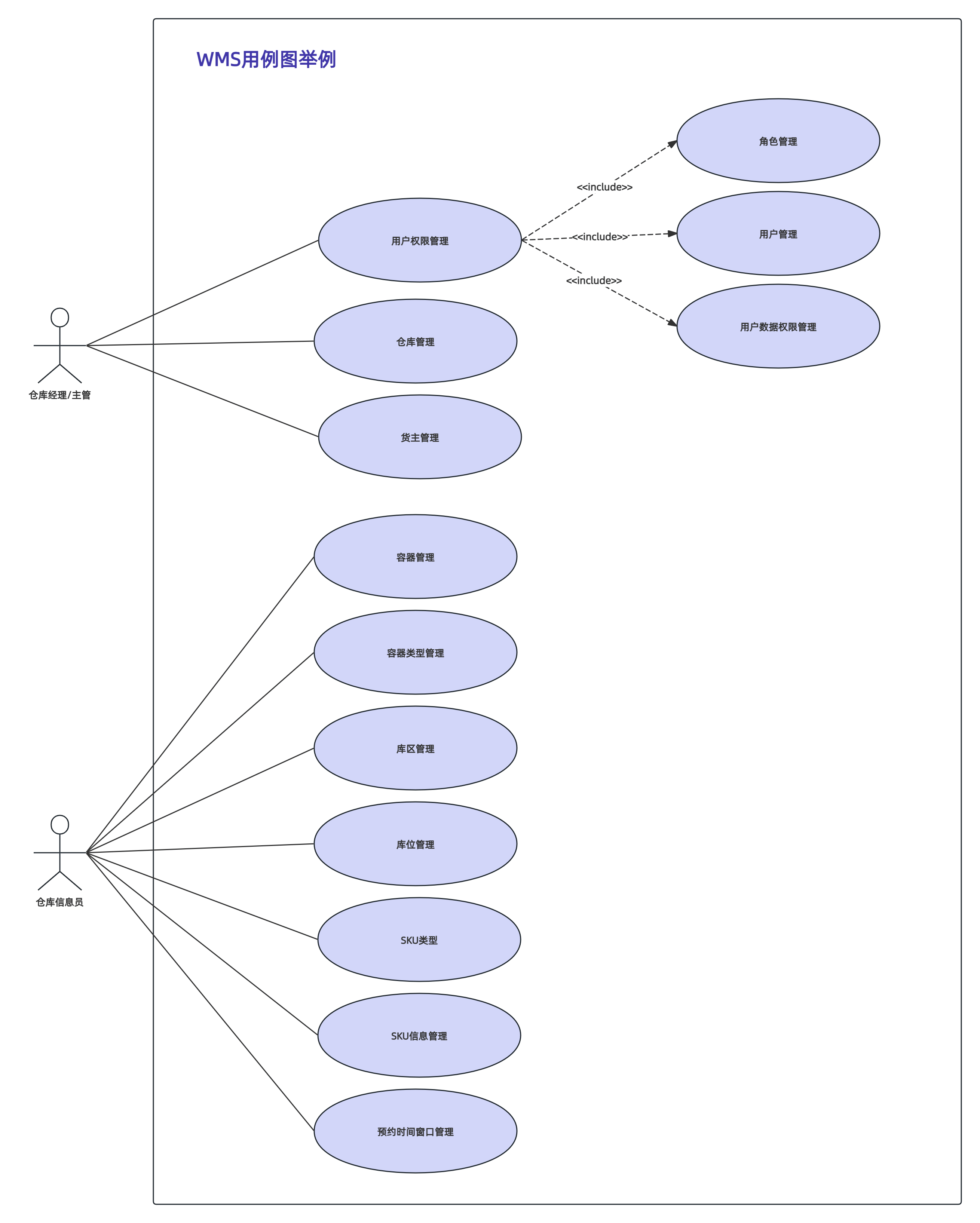
接着我们来绘制用例图,这里以wms维护基础数据场景为例:容器:用于组织
图片尺寸2620x3270
图书管理系统用例图
图片尺寸976x751
10 个用例图模板案例推荐!
图片尺寸1000x971
—计算机专业的宝子快来.#er图 #计算机
图片尺寸2160x3054
📊 uml用例图绘制指南
图片尺寸1414x918
学生信息管理系统用例图
图片尺寸888x1050
用例图
图片尺寸2808x1816
10 个用例图模板案例推荐!
图片尺寸1000x832
还好我有模板😎.#计算机论文 #用例图
图片尺寸2160x2880
大学教室管理系统的用例图解析:uml用例图
图片尺寸2159x1545
产品经理常用uml图之「用例图」,附7张优质实例图!
图片尺寸770x1198
代画用例图.#用例图 #时序图
图片尺寸1952x1440
学生信息管理系统用例图
图片尺寸962x734
完整用例图
图片尺寸2090x1616
「uml用例图」
图片尺寸1187x1804
10 个用例图模板案例推荐!
图片尺寸1000x753
如何通过用例图开展需求分析?
图片尺寸1341x892