甲亢报告单对照表

甲亢2年一直吃药非但没效果突眼却越来越严重如今终于用对方法了
图片尺寸1080x809
一停药就复发为什么甲亢总是治不好钟祎主任原来问题在这
图片尺寸1080x553
甲功报告结果诊断:桥本甲亢患者于2年前在某县医院体检发现甲状腺结节
图片尺寸1061x657
甲亢2年一直吃药非但没效果突眼却越来越严重如今终于用对方法了
图片尺寸1080x708
如果二者同时升高,常提示甲亢;同时降低,则提示甲减.
图片尺寸1080x560
就诊于我院内分泌科.查甲状腺激素水平(见下表),诊断为"甲亢".
图片尺寸600x291
甲亢怎么治疗分享几种疗法看哪一种适合你
图片尺寸828x318
查甲状腺激素水平(见下表),诊断为"甲亢".
图片尺寸900x450
真实案例甲亢患者爱生气这样调理指标恢复正常
图片尺寸1262x688
甲亢患者围术期甲状腺危象的风险:系统评价_研究_治疗_报告
图片尺寸272x476
跟甲亢的治疗不太相同的是,甲减的治疗相对比较简单,以药物治疗为主.
图片尺寸1080x656
佳琪亚
图片尺寸982x594
每2个人中就有1人患有甲状腺疾病及时调理是关键中医
图片尺寸480x230
减退,则需要补充甲状腺素;如果是甲状腺功能亢进,则需要抗甲亢治疗
图片尺寸650x487
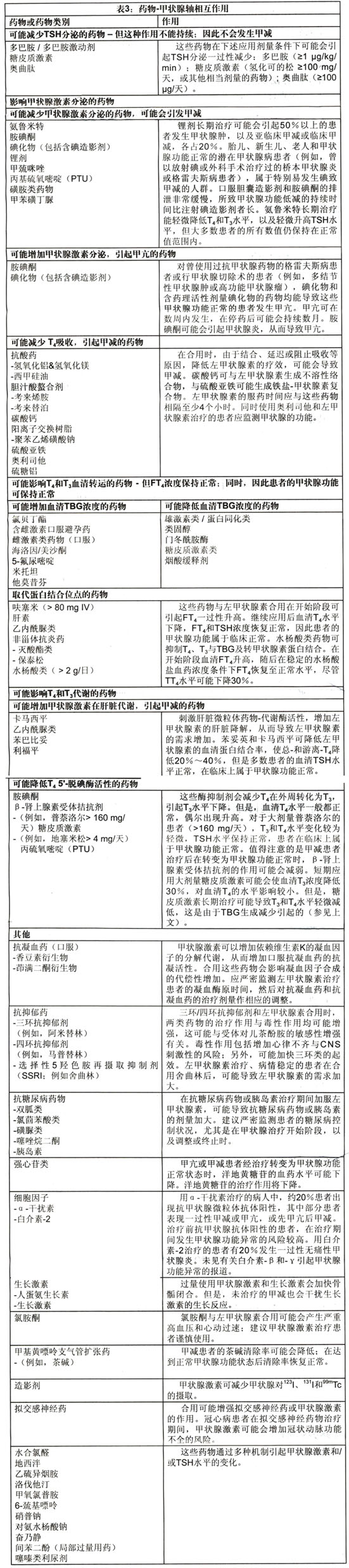
抗甲状腺药物治疗甲亢,当甲状腺功能正常时
图片尺寸551x2471
好消息在丽水不用做重复检查了
图片尺寸568x750
太湖城乡居民医保报销流程
图片尺寸1080x2429
公司治理资本围猎沃森生物核心资产之谜公司治理缺陷致股价打折
图片尺寸550x515
太湖城乡居民医保报销流程
图片尺寸1080x2429
1疾病定义 自主性高功能甲状腺结节系甲亢的一种类型,引起甲亢的原出
图片尺寸220x209