电动牙刷电路

飞利浦电动牙刷hx6710电路原理图.png
图片尺寸1163x789
电动牙刷的电路板及原理图解析
图片尺寸1083x749
为电动牙刷实现简单的1.2v电机控制设计 - 知乎
图片尺寸1200x621
拆解博朗oral-b电动牙刷画出电路图并简单分析原理 - 拆机乐园 数码之
图片尺寸1250x988
多功能声波电动牙刷芯片的详细介绍
图片尺寸1022x600
电路方案分析(四)无线充电电动牙刷原理图分析
图片尺寸712x660
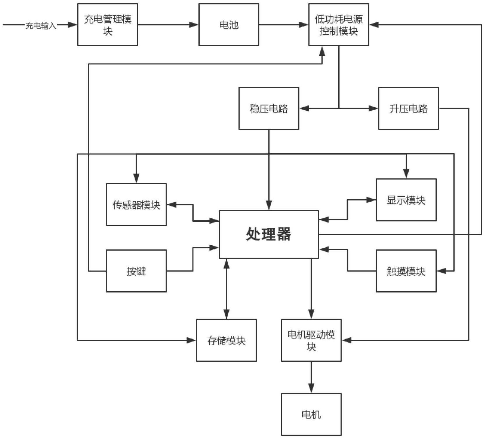
电动牙刷控制显示装置,包括牙刷本体,所述牙刷本体内设置有控制电路板
图片尺寸1951x1202
电动牙刷的电路板及原理图解析
图片尺寸320x322
一种电动牙刷控制电路
图片尺寸1971x1034
泛海微fs118s马达驱动ic在一种无线充电动牙刷方案上面广泛应用
图片尺寸1164x747
电路方案分析(四)无线充电电动牙刷原理图分析
图片尺寸1134x810
电动牙刷芯片,电动牙刷专用单片机
图片尺寸729x1492
一种电动牙刷的工作方法与流程
图片尺寸471x1000
upt8e1214m声波牙刷专用mcu电动牙刷专用单片机
图片尺寸680x789
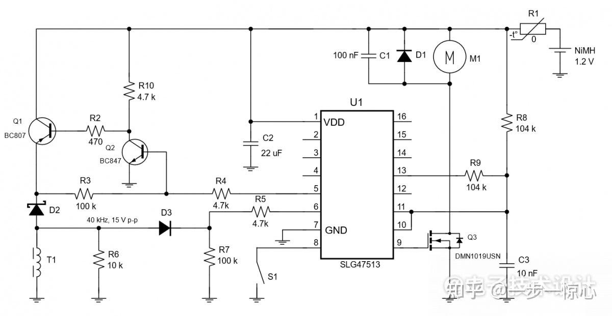
电动牙刷原理图从零开始构想设计
图片尺寸589x697
一种电动牙刷整机电路及电动牙刷
图片尺寸1657x1498
采用bp45fxxxx套料的低成本电动牙刷方案电路图bom表pcb布线图
图片尺寸1130x416
sq013l电动牙刷输入过压防反接电路图pcb源文件
图片尺寸965x545
电动牙刷充电器拆机及原理电路图
图片尺寸1225x355
一种双键电动牙刷
图片尺寸1734x690