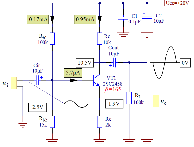
电压放大电路图

如何放大电压有电路图最好
图片尺寸811x609
我想做一个双输入,单输出的放大10倍的电压放大电路.谢谢!
图片尺寸1462x1188
负反馈电压放大电路
图片尺寸760x428
ne5532电子分频和前级放大电路输入端对地电压不为零
图片尺寸500x625
多级放大电路电压及其级间耦合方式
图片尺寸268x207
设计一个交流电压放大电路: 电源电压 12v 负载电阻2k 最大输出不失真
图片尺寸1949x959
求一个集成运放构建一个能放大10倍的直流放大电路
图片尺寸1014x792
运算放大器的几个小电路赏析(电路中的运算放大器) - 趣味头条
图片尺寸1296x802
微弱直流电压的放大电路的疑问,谢谢
图片尺寸384x297
6章 放大电路中的反馈题解
图片尺寸2368x1890
基本共射极放大电路
图片尺寸640x410
lmv321进行运算符电压放大电路设计
图片尺寸1531x596
3.9电路如图3.9所示.已知电压放大倍数为-100,输入电压ui
图片尺寸1992x1334
用集成运放设计一个两级放大电路,要求电压放大倍数au>=20,采用lm324.
图片尺寸568x468
放大电路 - 热门商品专区
图片尺寸808x610
电工电子实验(单管电压放大电路和集成运算放大电路)
图片尺寸717x346
可提供宽电压范围的高增益放大电路设计问题
图片尺寸524x342
关于电桥的放大电路原理中,如下图所示,运放的方向端输入电压是怎么得
图片尺寸386x247
详解单管电压放大电路
图片尺寸431x242
电压增益为200的放大电路
图片尺寸762x550