电商运营主要工作内容

电商天猫淘宝运营每日主要工作内容表
图片尺寸733x1045
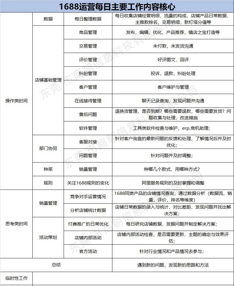
1688运营每日主要工作内容核心 #电商运营技巧 #阿里店铺装修运营
图片尺寸787x961
瓶瓶电商 粉丝 428 获赞 2740 关注 淘宝运营每天需要做什么工作?
图片尺寸1242x1660
电商运营助理的工作内容(干货版)#干货分享 #知识点总结 # - 抖音
图片尺寸1242x1660
电商运营助理的工作内容 岗位职责
图片尺寸1080x1919
一分钟让你了解.#电商运营的工作内容 # - 抖音
图片尺寸1242x1660
月入两万的亚马逊运营工作表!#亚马逊运营 #跨境电商 #运营 - 抖音
图片尺寸1242x1660
电商运营到底在做什么.
图片尺寸690x922
电商运营助理每日工作内容运营日常.
图片尺寸1171x1568
电商运营每天工作内容
图片尺寸1080x1439
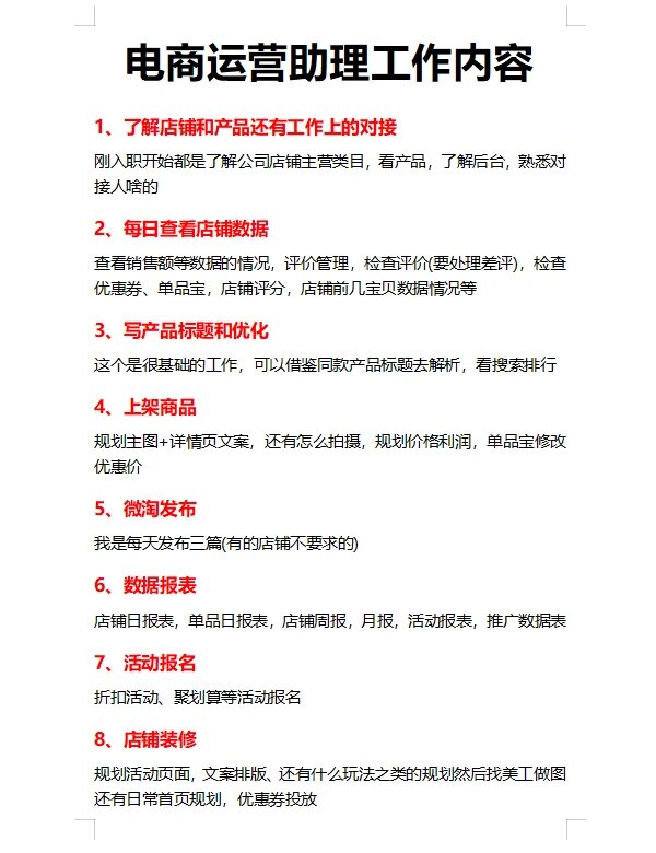
电商运营助理工作内容(建议收藏)97
图片尺寸600x780
电商工作网店运营工作人员职责及主要工作
图片尺寸836x1025
一张图告诉你7大类运营岗工作内容
图片尺寸1080x1438
电商运营的工作内容
图片尺寸1080x1255
一张图告诉你11大类运营岗工作内容60
图片尺寸1080x1440
互联网公司的运营分类越来越多样,各种岗位日常工作内容和所需技能是
图片尺寸1080x1439
电商运营工作计划表
图片尺寸1080x1314
电商运营人的工作内容.电商运营每天都在干什么呢#电商运营#电 - 抖音
图片尺寸1242x1660
电商运营人的工作内容.电商运营每天都在干什么呢#电商运营#电 - 抖音
图片尺寸1242x1660
电商企业运行手册.pdf
图片尺寸1080x1527