电子商务主要学什么

陕西省自强中等专业学校电子商务专业简介
图片尺寸890x1315
长沙哪些技工学校有电子商务专业.
图片尺寸1080x1201
电子商务主要学什么适合女生吗?
图片尺寸720x1280
2013年电子商务员基础知识考点二-学路网-学习路上 有我相伴
图片尺寸1208x2316
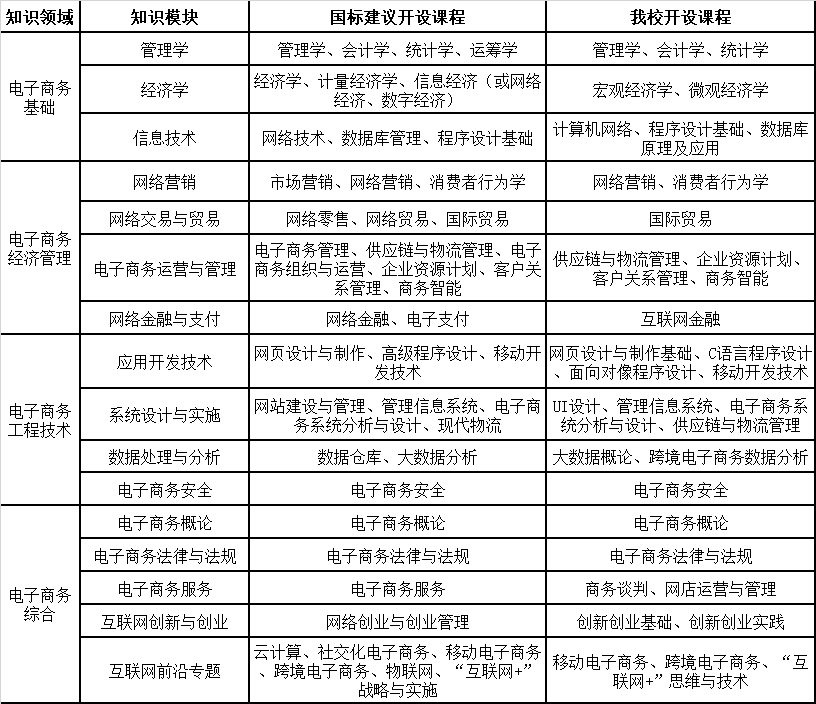
电子商务专业课程建设-广州华商学院数据科学学院
图片尺寸816x704
电子商务专业介绍
图片尺寸608x435
电子商务概论大梳理思维导图
图片尺寸800x394
电子商务学
图片尺寸800x800
电子商务主要学什么电子商务主要学什么电子商务主要学什么
图片尺寸960x633
电商思维导图之四-------电子商务营销图
图片尺寸623x924
电子商务的主要课程是什么?-学路网-学习路上 有我相伴
图片尺寸550x295
电子商务实务,移动电子商务实务,电子支付与网络银行,商品学基础与
图片尺寸1208x484
学电子商务可以从事什么职业, 电商,运 - 抖音
图片尺寸1440x2038
电子商务有哪些职业?
图片尺寸754x531
如今学电子商务专业,就业前景怎么样?
图片尺寸1080x675
《电子商务》 电子商务专业适合所有人都学 - 抖音
图片尺寸1080x1286
电子商务专业学的是哪些课程和就业方向
图片尺寸500x518
还不如去师大毕竟之前学过#贵州专升本 #贵州财经大学 #电子商务
图片尺寸1080x1439
97考电子商务师有什么作用7115 7115 工作门槛: - 抖音
图片尺寸1242x1660
综合行业发展趋势及河北软件职业技术学院电子商务专业(校企班)发展
图片尺寸1000x484