电子电路设计

在我们设计单片机电子电路时,常用应用到一下比较常用的电路,每 - 抖
图片尺寸1013x1200
二,电路设计
图片尺寸1911x1253
二,电路设计
图片尺寸1281x1114
电路 #电子技术 - 抖音
图片尺寸1080x1920
效率高达95%,led恒流驱动电路设计方案
图片尺寸1376x1002
论坛首页 69 电子技术 69 电源 69 我设计的双路数控电源的电路
图片尺寸2718x1788
降压与过零检测电路设计原理图 - 控制/mcu - 电子发烧友网
图片尺寸1002x791
还不会设计直流伺服放大电路?详细步骤 元件清单 工作原理
图片尺寸2700x1510
基于swd开发stm32f373电路板
图片尺寸1920x1070
芯鼎盛led恒流驱动芯片t6128设计的dcdc开关电源降压恒流demo说明
图片尺寸1973x1662
电路图:mp3电路图 --电子电路图--电子工程世界
图片尺寸3309x2339
模拟电子技术基础-甲乙类功放电路(三十六)
图片尺寸1920x1080
开关电源vcc不同辅助供电电路设计方法 - 应用电子电路 - 电子发烧友
图片尺寸1080x913
降压与过零检测电路设计原理图 - 控制/mcu - 电子发烧友网
图片尺寸1080x453
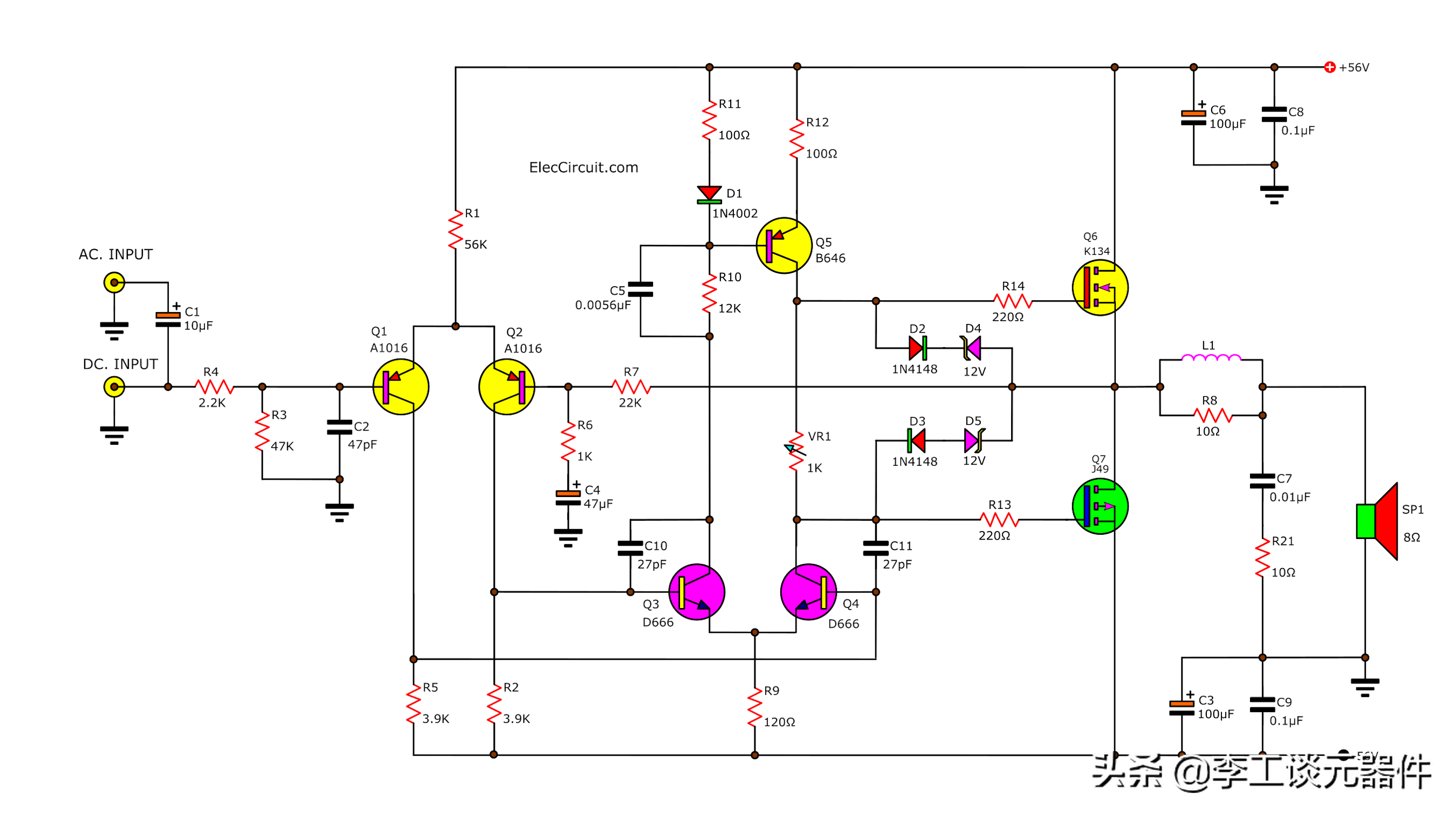
带保护电路的电子喇叭
图片尺寸1513x1969
模拟电子技术基础放大电路大题
图片尺寸1023x673
数字电子技术设计--双积分ad电路【8位】
图片尺寸1080x619
2020年北京交通大学电子系统课程设计——病毒大作战方案记录
图片尺寸2021x1421
2画出图p2所示各电路的直流通路和交流通路.设所有电.
图片尺寸2649x2155
51单片机最小系统电路设计_电子开发圈的技术博客_51cto博客
图片尺寸1016x696