电子签名流程

艾媒报告2019中国电子签名安全专题研究报告
图片尺寸1134x737
签字流程图共6页
图片尺寸920x651
先来看一下电子签名的产品流程
图片尺寸507x1402
电子签名服务平台-电子签章合同管理软件|签章印章系统-嘉扬ehr管理
图片尺寸1399x666
万古科技电子签名服务的工作流程图
图片尺寸700x367
pdf文件的电子签名方法及该电子签名的验签方法与流程
图片尺寸1000x610
密码学 | 数字签名「转载」
图片尺寸2880x1800
个人电子签名应用流程
图片尺寸925x308
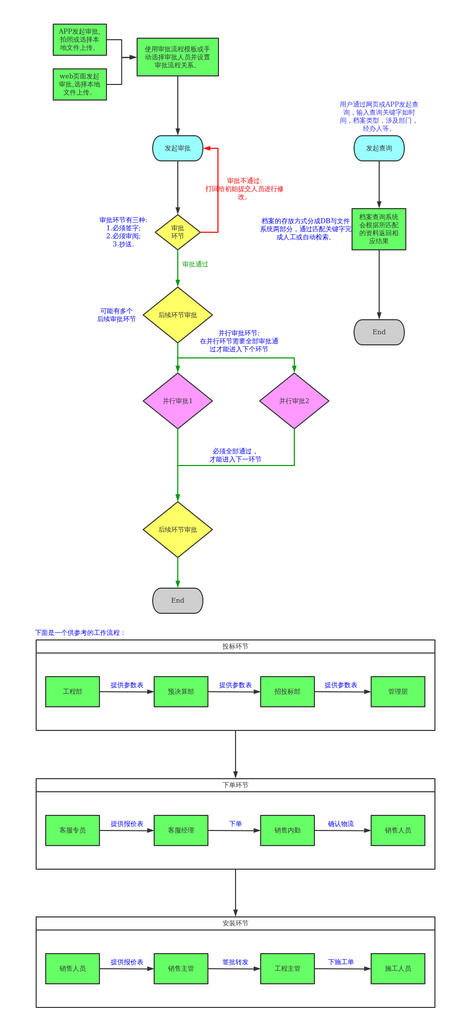
电子签批系统流程图
图片尺寸898x2035
医信签互联网医院移动电子签名解决方案
图片尺寸660x347
电子签名系统
图片尺寸668x532
病理报告电子签名流程
图片尺寸1080x810
课程回顾丨电子签名助力口腔医疗质控
图片尺寸1080x607
一种交互式电子签名方法与流程
图片尺寸712x1000
第三方电子签名机构围绕电子签名认证这一项基础服务,开始对整个流程
图片尺寸863x485
所谓数字签名(digital signature),也称电子签名,是指附加在某一电子
图片尺寸1149x697
职场修炼|关于"电子签名"
图片尺寸1000x1252
医疗移动电子签名业务流程图作为一家深耕密码行业十余年的技术型
图片尺寸1080x473
一种应用于医药管理的电子签名验证方法
图片尺寸858x1636
cn105323062b_移动终端数字证书电子签名方法有效
图片尺寸1578x2197