电子签章流程

汽车行业电子签章解决方案及应用案例详解
图片尺寸559x606
电子签章产品及解决方案介绍
图片尺寸1282x707
契约锁电子签章助力兰石集团印章业务精细化管理
图片尺寸1316x740
一种基于人脸识别与电子签章的合同签订方法与流程
图片尺寸1000x675
劳动合同电子签章流程
图片尺寸547x311
电子合同签章 | processon免费在线作图,在线流程图,在线思维导图
图片尺寸1044x1060
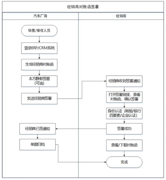
汽车行业十大电子签章应用场景|文件线上签,业务化繁就简
图片尺寸494x315
不动产登记引入电子签章在线签发证照证明信息自主查询下载
图片尺寸800x611
行业纵览∣电子签章助推工程建设项目全流程在线审批
图片尺寸925x308
pdf文件的电子签名方法及该电子签名的验签方法与流程
图片尺寸1000x610
人印章,数字证书等签章信息通过签署人的密钥进行运算得到签署文档
图片尺寸668x532
时代中国电子合同签署流程
图片尺寸963x841
电子签章
图片尺寸572x518
费用文件电子签章流程图电子签章能够给物企带来哪些价值?
图片尺寸562x317
现在,电子签章让群众盖章"最多跑一次"!
图片尺寸1240x437
放心签电子合同签订流程图
图片尺寸961x1076
(百得胜电子签约流程图)
图片尺寸640x379
病理报告电子签名流程
图片尺寸1080x810
湖南省法人股东电子签章操作流程
图片尺寸767x568
湖北ca电子签章产品分为基础版和专业版基础版主要针对一般中小型企业
图片尺寸6960x4223