电子管前级电路图

自制的电子管前级,请斧正,谢谢
图片尺寸1089x831
6n3电子管的外形,管脚识别,参数和典型电路详解
图片尺寸547x586
无忧文档 所有分类 工程科技 电子/电路 6j1单端前级图纸 (共1页,当前
图片尺寸564x733
请教6n3前级怎样加负反馈 - 第2页 - 〓电子管技术区〓 - 矿石收音机
图片尺寸762x411
电子管功放前级放大器电路
图片尺寸1445x2077
和田茂氏前级放大器电路
图片尺寸1005x638
6sj7前级三极管接法电路.jpg
图片尺寸2184x1300
款较常用地电子管前级制作电路图.doc
图片尺寸792x1120
6n1n3j1前几电路
图片尺寸961x651
菜鸟问一个6n1前级的问题 - 〓电子管技术区〓 - 矿石收音机论坛
图片尺寸640x480
和田茂氏电子管前级放大器电路图
图片尺寸1161x709
6n8p做前级的问题,不知道用哪种线路?
图片尺寸640x463
求个6j1前级的电路图谢谢
图片尺寸517x809
电子管双声道前级放大器电路原理图
图片尺寸502x485
69 ∷技术区∷ 69 〓电子管技术区〓 69 做了一台6j1 6n3的前级
图片尺寸800x908
发烧6j1电子管前级放大器 胆机胆功放 电子制作diy套件手工电路板
图片尺寸750x981
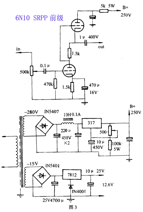
6n10 srpp前级放大线路--电路图-技术资料-华强电子网
图片尺寸500x741
5款常用电子管前级线路
图片尺寸893x466
大侠们帮忙看下这6j1 6n3前级怎么不出声呢?
图片尺寸700x695
srpp电子管前级放大器电路图
图片尺寸974x556