电容屏原理

电容触摸屏原理
图片尺寸1240x1753
电容触摸屏的组成及其结构原理详解
图片尺寸818x581
如何选择自电容还是互电容式触摸屏
图片尺寸993x598
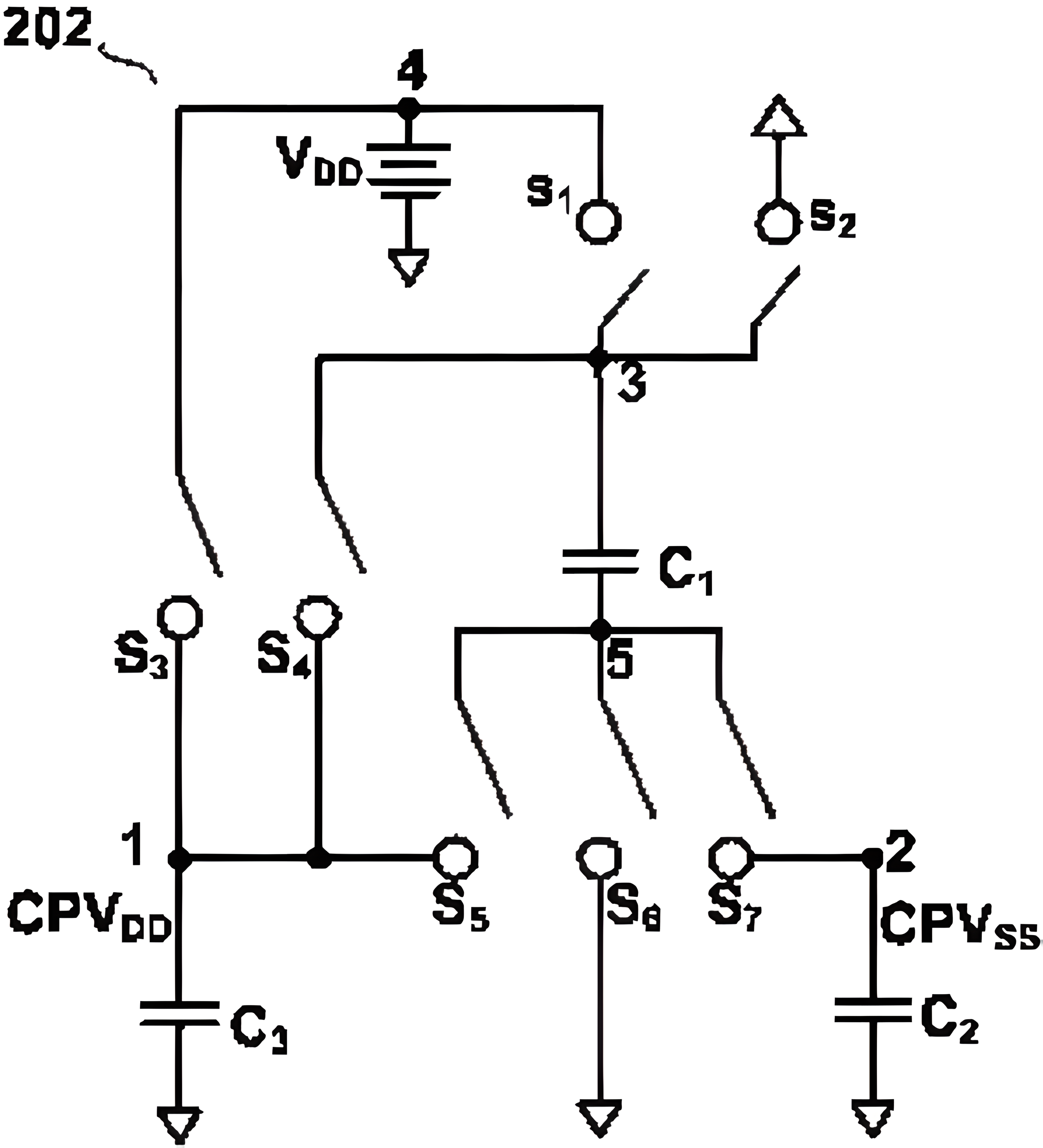
开关电容电路
图片尺寸4288x4720
电容触摸屏的工作原理
图片尺寸500x620
电容式触摸屏的工作原理主要是基于电场感应
图片尺寸1124x570
android 电容屏(一):电容屏基本原理篇
图片尺寸854x338
电容式触摸屏工作原理
图片尺寸1171x833
电容触摸屏原理及工艺制程ppt
图片尺寸1080x810
电容屏触摸2012ppt
图片尺寸1080x810
图片尺寸1080x748
开关电源设计中y电容的分析与优化
图片尺寸720x405
android 电容屏(一):电容屏基本原理篇
图片尺寸822x310
电容式触摸屏原理
图片尺寸640x523
电容屏与电阻式触摸屏:性能对比,应用领域及选择指南
图片尺寸825x565
电容式触摸屏原理与方案介绍
图片尺寸1077x808
🔋 电容在电路中的九大神奇作用!
图片尺寸1498x2616
电容触摸屏和红外触摸屏的区别
图片尺寸420x270
多层陶瓷电容的基本原理
图片尺寸1754x2479
手机电容屏的简单原理是什么?
图片尺寸720x611