电开关 线路

我想问下关于安装电方面的双控开关怎么排线?最好是详细点?
图片尺寸1009x514
注意,开关选双控开关,不是双开!学习的敌人是自己的满足.
图片尺寸580x494
2,上面电路图中,k1和k3就是普通的双控开关,中间的开关比较特殊,称为"
图片尺寸503x356
单火线电子照明开关单火取电的研制心得(附电路原理图)
图片尺寸1600x468
空气开关进线有电出线有电但入户没有电这是怎么回事
图片尺寸2048x2048
电源灯泡两单刀双掷开关及导线设计一个卧室照明灯的电路图两开关分别
图片尺寸567x491
插卡取电开关.png
图片尺寸1244x785
谁能帮我画出家电双联开关线路图,正负电并在一起.
图片尺寸500x224
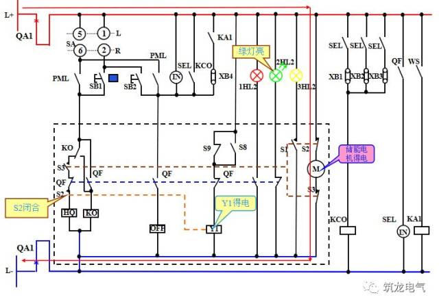
10kv开关控制回路详细讲解,控制器件/分闸合闸/防跳原理/继电保护
图片尺寸640x446
控一灯双控一灯一控接电线路原理图左零右火,零线进灯,火线进开关地线
图片尺寸721x411
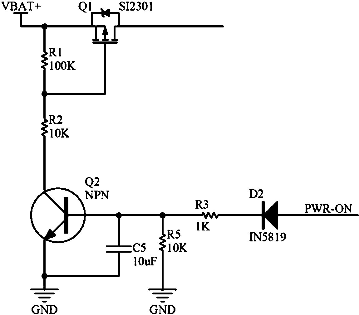
三极管一键开关机电路详解
图片尺寸562x413
开关电源起振是什么看了就知道
图片尺寸630x393
自激振荡型开关电源控制电路工作原理
图片尺寸1915x1011
用一个开关分别控制一盏灯和一台电风扇的开关,该如何进行?
图片尺寸280x246
插卡取电开关原理接线图
图片尺寸747x416
一种电源开关的控制电路
图片尺寸1150x1010
mos管开关电路再给g极和源极之间加上控制电
图片尺寸384x422
(1)电路的组成: ①主电路 ,qs1,甲电源隔离开关 ,fu1,熔断器,为甲源
图片尺寸640x562
某电路有一个电源,两只小灯泡和两只开关,请根据以下现象画出该电路图
图片尺寸606x682
65w双输出开关电源电路
图片尺寸2357x1199