电机控制模型

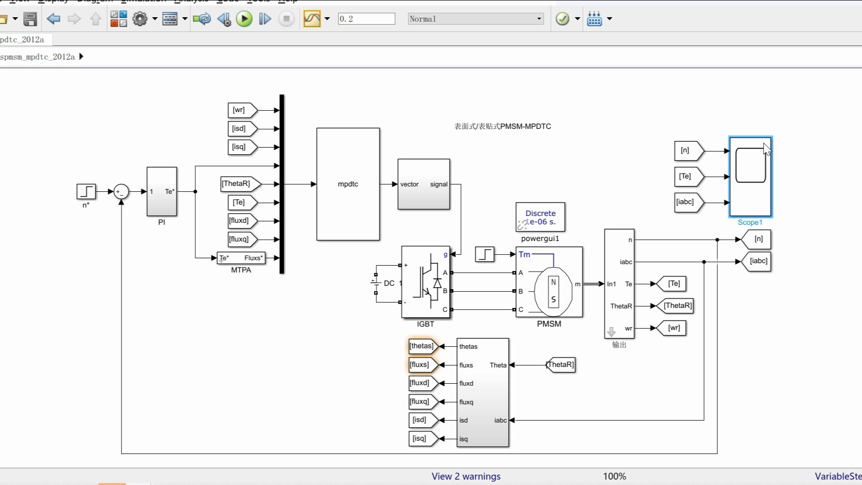
永磁同步电机模型预测控制
图片尺寸1752x986
永磁同步电机双闭环矢量控制simulink模型 报告
图片尺寸1674x942
汽车电机控制器
图片尺寸291x218
电动汽车电机控制器模型
图片尺寸300x225
带无刷直流电机的齿轮泵设计二三维模型图纸.
图片尺寸726x1192
油站电机设备3d模型
图片尺寸1753x1240
松下伺服电机控制器微型齿轮调速马达无刷电机3d模型dwg图纸
图片尺寸750x785
cg模型网
图片尺寸500x356
电机模型,工程图,零件(有源文件)
图片尺寸1679x1012
24v直流电机模型
图片尺寸273x205
搜索海量3d模型
图片尺寸400x300
电动机小型学生用小型电动机模型可拆卸组装中学物理电路实验器材
图片尺寸400x400
机器人控制的电机设计模型
图片尺寸300x225
永磁同步电机的模型预测控制仿真模型
图片尺寸1026x495
电机控制器3d模型
图片尺寸300x225
带控制功能的旋转电机设计模型
图片尺寸665x765
proe50制作的hd4515打蛋机马达模型
图片尺寸600x355
电机控制器
图片尺寸600x344
步进电机3d模型步进电机控制器3d模型stp格式基恩士
图片尺寸544x544
步进电机模块模型
图片尺寸300x225