电流采样电路

运算放大器组成的电流采样电路原理与应用-犭快乐风男-电气基础-哔哩
图片尺寸1920x1080
采样电阻转化电流为电压高低端采样的问题
图片尺寸604x448
电流取样电路
图片尺寸628x402
运放电流检测采样电路电压采样电路
图片尺寸462x327
ad采样,恒定电压电流,0~10v和4~20ma
图片尺寸778x444
电压 电流采样电路,放大倍数计算
图片尺寸460x420
电流互感器输出端的电流采样电路分析
图片尺寸1317x517
单片机如何采样电流?
图片尺寸640x437
一种电流互感器采样取电自切换电路
图片尺寸2225x2047
电压,电流采样电路设计以及放大倍数计算
图片尺寸1148x494
cn207198222u_一种电流采样电路有效
图片尺寸1682x485
电流采集电路
图片尺寸1277x627
运放电流检测采样电路电压采样电路
图片尺寸937x420
一种基于ct采样的脉冲电流采样电路
图片尺寸1883x541
霍尔电流采样电路,电压跟随器,偏置电压和运算放大电路—新能源电动
图片尺寸1920x1080
交流电流的峰值采样电路
图片尺寸1033x1142
帮忙解释一下这个电流采样电路
图片尺寸817x319
采样电路
图片尺寸1074x716
一种高边电流采样电路
图片尺寸1876x1809
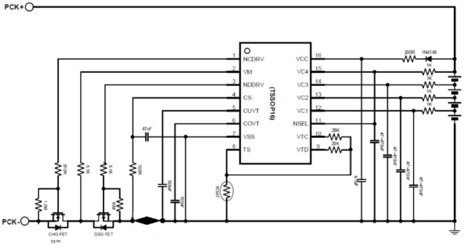
一种锂电保护板新型的电流采样电路-爱企查
图片尺寸1953x1034