电疗仪电路

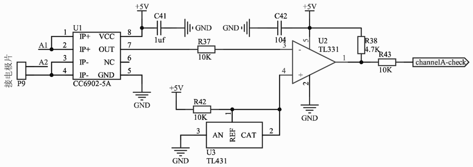
中频治疗仪电极片脱落检测电路
图片尺寸1595x564
妙手ad2100型治疗仪电路
图片尺寸1348x1094
高效电子治疗仪电路
图片尺寸938x636
简易音频电疗仪电路
图片尺寸1009x1123
梦语治疗仪电路
图片尺寸582x598
电脉冲治疗仪 四–电路图–电子工程世界
图片尺寸2941x1767
低频脉冲治疗仪 二–电路图–电子工程世界
图片尺寸2166x1199
关于现在电疗仪的一些程序设计说明
图片尺寸908x581
一种按摩仪电路的制作方法
图片尺寸1000x597
电脉冲治疗仪 五
图片尺寸2371x4185
一种医疗用电疗治疗仪控制电路
图片尺寸1694x1183
电脑主板电路图 830_29
图片尺寸3045x1360
基于555定时器的模拟周率计电路
图片尺寸3013x1759
家用穴位电疗仪电路.
图片尺寸1183x766
微电脑低频电疗仪电路图
图片尺寸846x677
电路工作原理 该电磁治疗仪电路由超低频振荡器,磁脉冲产生电路和
图片尺寸2007x1272
wb74型微波电疗机电路
图片尺寸1441x687
低频脉冲治疗仪 二-电工测试工具电路图-电子产品世界
图片尺寸2166x1199
变频式家用电疗仪
图片尺寸1414x937
简易音频电疗仪电路
图片尺寸825x470