电磁炉电路图讲解检修

电磁炉电路的识图与检测方法
图片尺寸640x465
电磁炉电路原理
图片尺寸1581x1044
电磁炉电路原理分析
图片尺寸710x474
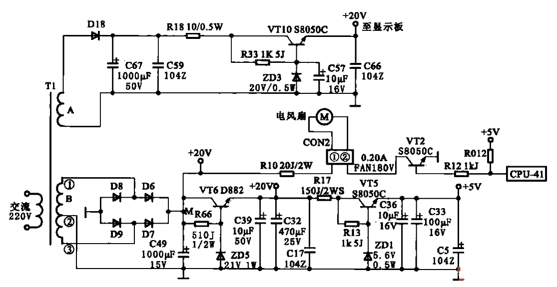
九阳电磁炉内部电路原理图
图片尺寸829x1229
海尔c21-b系列电磁炉电路简析与常见故障检修
图片尺寸2552x2659
万利达mc18c10(091a2)电磁炉电路图
图片尺寸1164x798
电磁炉维修实例(附原理图)
图片尺寸670x553
典型的电磁炉电路原理图(含原理剖析)
图片尺寸1152x676
美的sy186型电磁炉电路原理图
图片尺寸2452x1688
jyc21fs37电磁炉主控板电路原理图免费下载
图片尺寸944x627
电磁炉低压电路怎么修 电磁炉低压电路怎么修理视频
图片尺寸811x1179
九阳jyc-22f型电磁灶的低压供电电路–电路图–电子工程世界
图片尺寸1115x575
苏泊尔电磁炉线路图集
图片尺寸920x651
典型的电磁炉电路原理图(含原理剖析)
图片尺寸1246x824
图解电磁炉故障维修(转)
图片尺寸2068x1704
苏泊尔电磁炉电路图大全doc
图片尺寸920x1302
爱庭电磁炉电路图是怎样的一起来看看
图片尺寸3600x2400
电磁炉原理图
图片尺寸1093x724
谁有电磁炉基本电路图跟工作原理
图片尺寸500x489
美的mc-2819型电磁炉电路图
图片尺寸4302x3096