电视机检测报告

松电液晶电视42d50a
图片尺寸640x854
q6f获国家广播电视产品质量监督检测中心液晶彩色电视机性能测试认证
图片尺寸679x973
四川遂宁承接监狱电教数字化施工 安装高清编码器 医院iptv电视
图片尺寸1191x1685
中国电子技术标准化研究院对mu8600系列uled曲面电视的检测结果暇示
图片尺寸413x562
雷鸟98寸电视使用10分钟黑屏坏机
图片尺寸1080x1510
汇隆科技产品通过国家广播电视产品质量监督检验中心检测,完全合格!
图片尺寸600x826
防水电视产品ip65检测报告p1
图片尺寸616x868
创维g9200g7200获4k超高清电视色彩性能评价
图片尺寸640x447
5检测报告第2页
图片尺寸719x1024
82寸液晶公安三所检测报告
图片尺寸635x886
海信激光电视获得消费者满意度最高分超六成用户看重护眼性能
图片尺寸1305x1936
关于液晶电视的鉴定方法
图片尺寸600x434
hpc-42寸pdp等离子彩色电视机开机闪一下黑屏故障检修实例
图片尺寸554x480
创维电视获得"全国健康选用产品"称号
图片尺寸332x450
型式试验检测报告
图片尺寸895x1292
液晶拼接单元检测报告
图片尺寸2461x3474
防水电视产品ip65检测报告p2
图片尺寸616x868
24_液晶显示屏质检报告怎么办理_深圳市圆周检测技术有限公司
图片尺寸1080x1486
管道cctv(闭路电视系统)检测报告
图片尺寸640x853
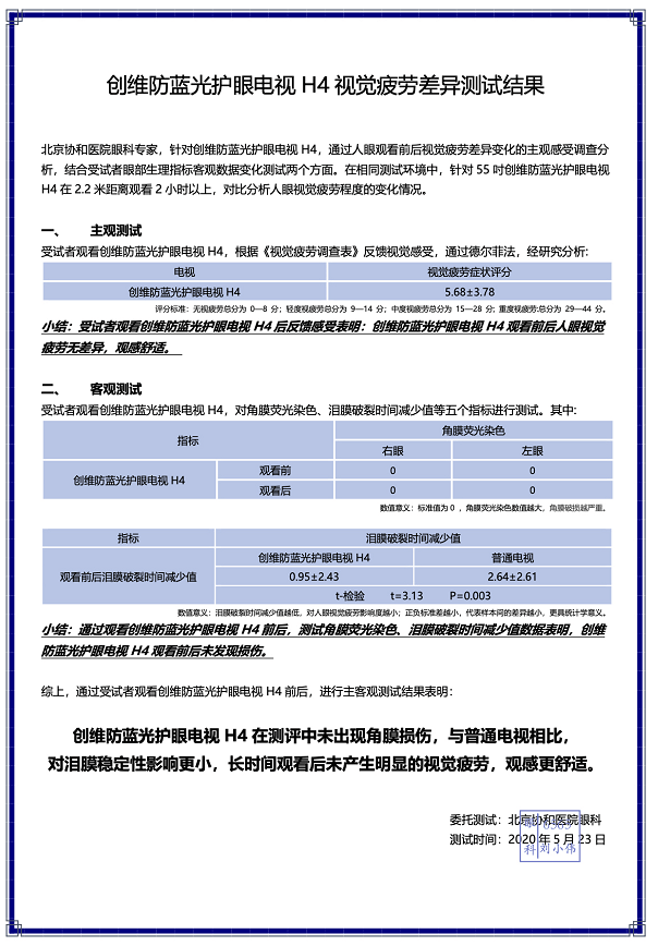
创维防蓝光护眼电视h4 全新一代科学护眼新主张
图片尺寸604x868