电解质报告单模板

579u/l↑;α-羟丁酸脱氢酶:1693u/l↑;乳酸脱氢酶:1464u/l↑;电解质
图片尺寸876x671
例题及答案休息,营养支持,维持水电解质平衡;抗结核;解痉;手术;健康
图片尺寸661x687
田女士身体虚弱无力,长时间的进食减少,入院后出现了明显的电解质紊乱
图片尺寸640x443
化验大便后,医生诊断肠炎输液(输2天)输拉氧头孢钠和电解质补给注射液
图片尺寸440x586
579u/l↑;α-羟丁酸脱氢酶:1693u/l↑;乳酸脱氢酶:1464u/l↑;电解质
图片尺寸851x576
锂离子电池材料检测之电导率仪交流阻抗法eis测定电解液电导率_测试
图片尺寸907x862
元气森林外星人位列天猫电解质饮料榜1伊利去年营收1105亿
图片尺寸1080x608
将乐县镛城供水有限责任公司8月份出厂水水质检验报告三明水质监测站
图片尺寸2480x3507
dft 实验-王春生ne:局部高浓聚合物固体电解质_电池_金属_正极
图片尺寸562x826
雅培贸易(上海)有限公司报告,使用受影响批号的电解质检测电极块时
图片尺寸530x749
而且还发低烧,而验血报告也提示,娟娟的肝肾功能,电解质,心肌酶都出现
图片尺寸550x412
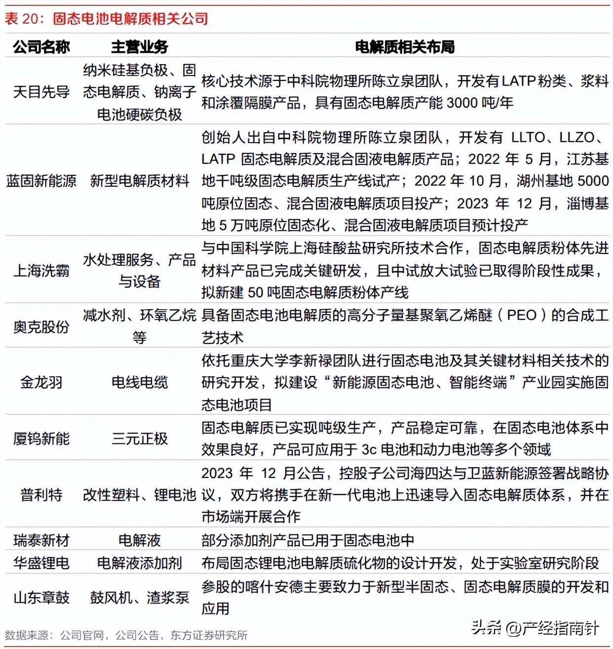
新能源产业链研究之固态电池:固态电池发展趋势报告_电解质_材料_正负
图片尺寸1242x1314
废物,毒物和药物;调节和维持体液容量和成分(水分和渗透压,电解质
图片尺寸1280x944
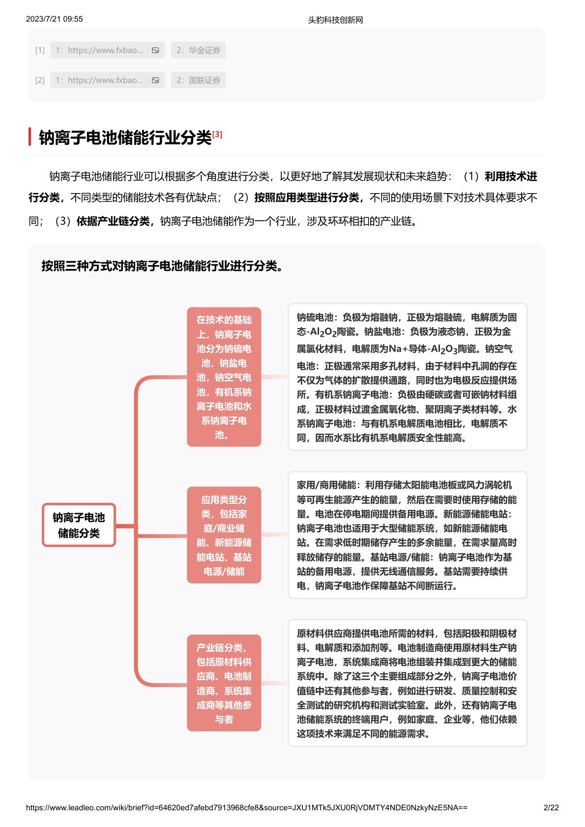
钠离子电池是一种二次充电电池,主要由正负极材料,电解质,隔膜和正负
图片尺寸1190x1684
钠离子电池是一种二次充电电池,主要由正负极材料,电解质,隔膜和正负
图片尺寸1190x1684
当时患者家属预约的周三,周二联系我时正在休息,简单了解后发现病情不
图片尺寸588x785
新能源产业链研究之固态电池:固态电池发展趋势报告_电解质_材料_正负
图片尺寸624x765
新能源产业链研究之固态电池:固态电池发展趋势报告_电解质_材料_正负
图片尺寸762x372
(附下载)_液态_报告_电解质
图片尺寸1280x720
(附下载)_液态_报告_电解质
图片尺寸1280x720