电路板的电路图

单片机电路板图
图片尺寸3521x2489
电路板图设计制作综合训练
图片尺寸1734x778
ne555简易电子琴pcb文件与原理图
图片尺寸1012x496
51单片机的红外线报警程序proteus仿真原理图pcb设计
图片尺寸884x756
ad620 ad623放大电路原理图,差分放大电路图,pcb - 抖音
图片尺寸1095x1909
自己制作的数码管显示altiumdesignerpcb设计
图片尺寸855x469
新手自做时钟供电rx8025t的pcb分享
图片尺寸706x324
制作循环彩灯简化电路电路板布局求
图片尺寸1043x517
stc89c51单片机的超声波避障小车pcb原理图仿真有问题求帮助
图片尺寸705x452
热水器电热壶电压力锅控制板pcb板线路板电路板
图片尺寸692x455
上面就是自制5000w家用逆变器电路板和图线.
图片尺寸1006x611
lcd1602as608ds1302指纹模块继电器水位检测模块dht11程序原理图pcb
图片尺寸1593x1084
免费文档 所有分类 工程科技 电子/电路 数字循环彩灯的制作 一,工作
图片尺寸862x481
多路线性电源 ac-dc稳压电源 低纹波电源 可调线性电源 原理图pcb
图片尺寸1537x758
捡到一块美多cp6101小收录机的收音头电路板
图片尺寸1812x2740
ap1682组成的18wled电路pcb图
图片尺寸1040x369
1.2 快速制版单面电路板设计
图片尺寸856x554
ad格式51单片机最小系统原理图与pcb包含usb接口和12864的接口
图片尺寸693x417
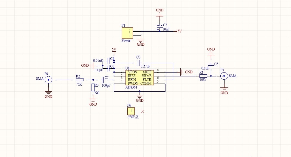
在这里插入图片描述
图片尺寸976x526
基于51单片机简易计算器,c程序 proteus仿真 原理图 pcb图 简易文档
图片尺寸1089x851