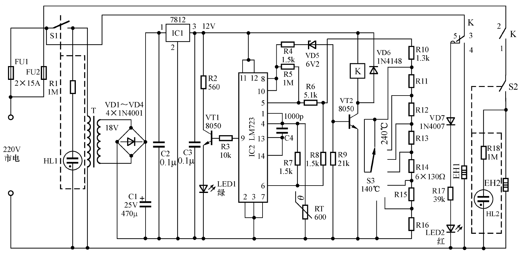
电饼铛线路

典型电子控制型电饼铛电路
图片尺寸1700x830
图片尺寸2160x4012
细说电饼铛维修手记
图片尺寸640x480
利仁电饼铛下盘不加热.#利仁电饼铛 下盘不加热,测量了加热盘
图片尺寸1440x2588
xdjk150接线图我有一台电饼铛线路坏了不知道怎么接请老师指点一下最
图片尺寸469x318
电饼铛内部电路故障大全💡
图片尺寸1920x1080
求助🆘大师 有没有大师知道电饼铛的六角开关怎么接线啊 开关坏了买
图片尺寸1920x2560
电饼铛内部电路故障大全💡
图片尺寸1920x1080
电饼铛电路图
图片尺寸468x283
又学到了,电饼铛温控器接法
图片尺寸1440x1920
苏泊尔的电饭锅#热点引擎计划
图片尺寸1200x883
北京利仁电饼铛通电不加热修好了
图片尺寸1080x1920
九阳电饼铛维修手记
图片尺寸569x714
电饼铛电源指示灯接线图
图片尺寸540x960
电饼铛怎么修 电饼铛维修视频教程
图片尺寸864x486
电饼铛维修.开关/及线路更换,重新布线
图片尺寸1440x1920
电饼铛故障,过门线断裂,用原地线修复问题解决
图片尺寸720x960
电饼铛电路图
图片尺寸712x327
图片尺寸1242x1660
电饭煲,洗衣机,电动车,风扇线路图一览
图片尺寸1280x1704