画的演变过程

说文解字565课细说画字成语指手画脚的画字何义
图片尺寸2265x1716
画给大家的汽车演化图鉴
图片尺寸1080x1440
画张小画#一朵花儿的一生 #牵牛花开放过程步骤解析 "画下一朵花的
图片尺寸1923x1280
画字多少笔秀字多少笔画
图片尺寸1920x1080
知道绘画_试论何香凝绘画风格的形成及演变_兔的中华文字演变过程绘画
图片尺寸1080x1438
画字多少笔秀字多少笔画
图片尺寸1920x1080
卫的演变过程
图片尺寸1024x576
莲花纹的演变过程(典型图案的绘制)
图片尺寸1080x1080
一幅画的演变
图片尺寸1080x1361
神奇三个月的变化绘画过程记录019
图片尺寸1080x1439
汉字的演变手抄报,汉字的演变过程,小学生幼儿园简单画画容易上 - 抖
图片尺寸1440x2160
小学生绘画 |数学小报 简单上手 数学小报 数字的演变过程.
图片尺寸1707x1280
一图揭示人的演化过程,从最简单的单细胞动物,进化到现在的人类,经过
图片尺寸960x1280
韩国人自己画的韩服演变史
图片尺寸1080x1440
每日涨姿势: 书籍的演变过程 .
图片尺寸955x1280
汉字演变过程的时间排序正确的是什么甲骨文为最早的汉字行书最晚
图片尺寸600x400
腾澜书法培训机构教室环创布置墙面装饰画汉字演变发展历程文化墙贴纸
图片尺寸800x800
汉字的演变过程简笔画 简笔画图片大全-普车都
图片尺寸667x500
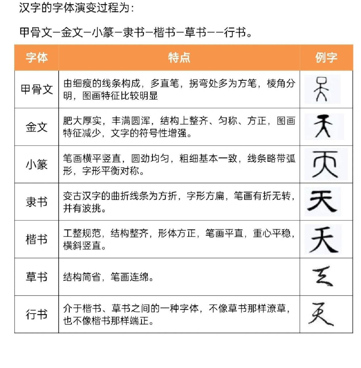
再次梳理:汉字的演变过程77汉字的构形规律 再次梳理:汉字的演变
图片尺寸1255x1280
画:汉字的起源与演变(小学一年级语文生字 第40集)
图片尺寸372x268