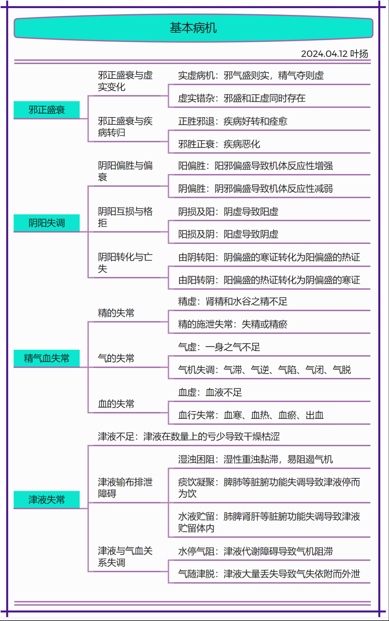
病机

猜你喜欢: