痰液分度

痰液粘稠度判断
图片尺寸920x1302
痰液粘稠度分级表审批稿.docx
图片尺寸792x1120
痰液护理
图片尺寸646x553
气管内吸痰的痰液评估
图片尺寸640x351
痰液粘稠度分级表
图片尺寸890x1259
73护考痰液颜色/知识记忆图 7815 月亮不睡我不睡 痰液颜色常考
图片尺寸960x1280
98护师笔记|五颜六色的痰液02
图片尺寸1080x1532
第二节 痰液检验ppt
图片尺寸1080x810
痰液与支气管灌洗液检验
图片尺寸572x447
1,咯血分度2,痰液分度3,有机磷中毒的分度4,新生儿寒冷损伤综合征皮肤
图片尺寸900x1104
主管检验技师临床检验基础2017年讲义第十八章痰液与支气管灌洗液检验
图片尺寸663x313
4,红色或棕褐色痰液:如果发现自己咳出来的痰也是红色或棕褐色,那么
图片尺寸577x316
痰液颜色,ps:学习笔记,仅供参考.颜色不同,病因不同#护士 - 抖音
图片尺寸1080x1440
痰液检验的涂片检查
图片尺寸457x244
痰液颜色总结
图片尺寸1080x810
吸痰小讲课 - 副本ppt
图片尺寸1080x810
一表可知常见肺炎痰液的特点!
图片尺寸616x523
第二节 痰液检验ppt
图片尺寸1080x810
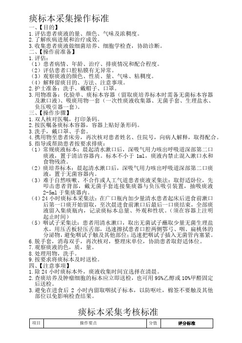
痰标本采集操作标准 一,【目的】 1.
图片尺寸496x702
痰液标本采集
图片尺寸514x672