白蛋白使用指南

人血白蛋白
图片尺寸800x800
人血白蛋白
图片尺寸750x1322
人血白蛋白说明书
图片尺寸561x1257
人血白蛋白
图片尺寸600x600
人血白蛋白说明书全文未修版wenkub
图片尺寸800x1132
人血白蛋白
图片尺寸700x1989
你真的需要补充胶原蛋白吗?
图片尺寸1414x2000
蛋白质知识手册
图片尺寸1200x877
人免疫球蛋白g(igg4)说明书.doc
图片尺寸792x1120
破伤风人免疫球蛋白说明书
图片尺寸800x1312
奥克特珐玛(人血白蛋白)
图片尺寸800x4635
泽兰的作用与功效泽兰治痛风
图片尺寸683x990
欣吉尔(注射用重组人白介素-2(125ala))
图片尺寸800x2355
巨和粒(注射用重组人白介素-11)
图片尺寸661x2418
人血白蛋白说明书
图片尺寸920x1303
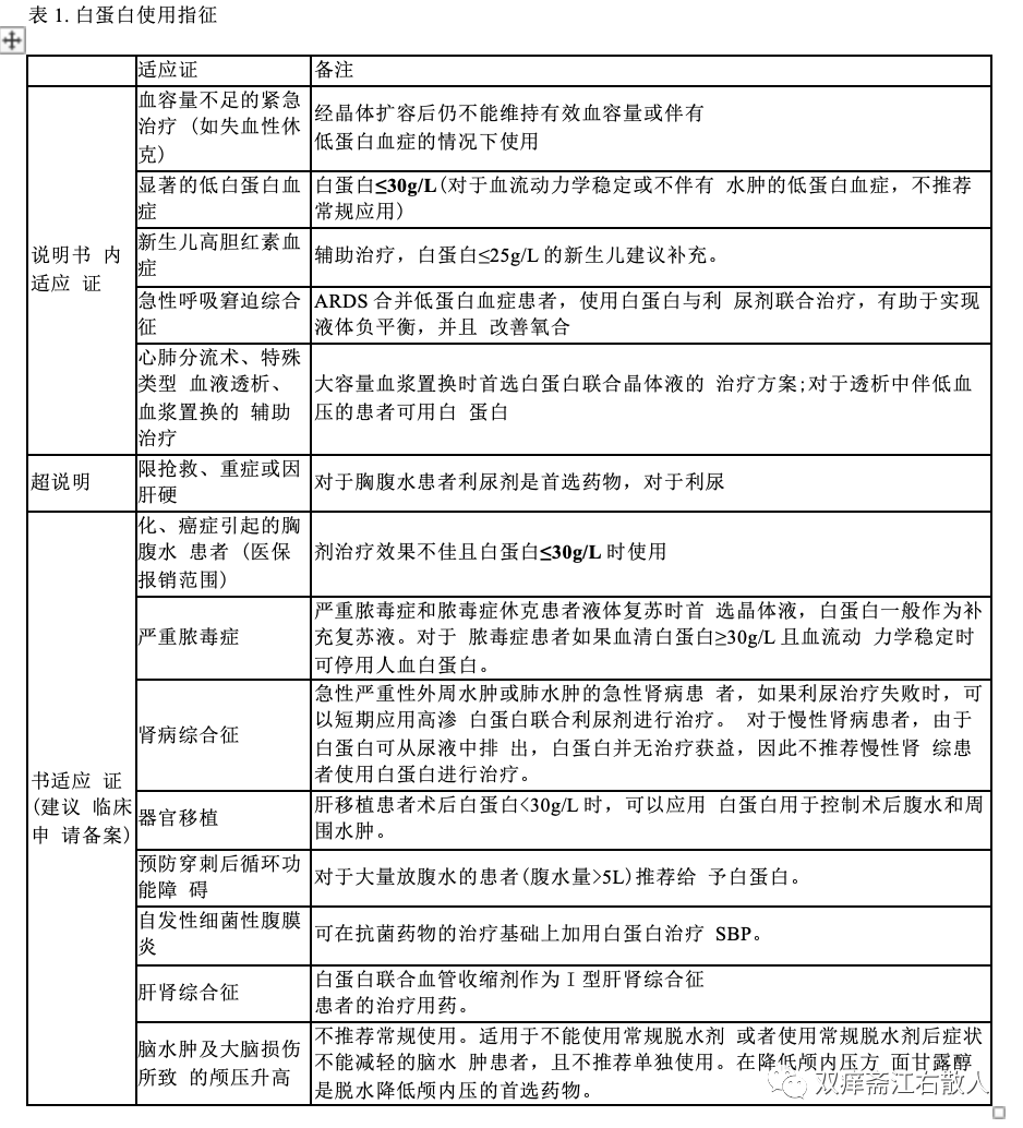
根据 uha 人血白蛋白使用指南, 可以将国内人血白蛋白应用场景分为
图片尺寸660x490
安普莱士人血白蛋白
图片尺寸750x531
人血白蛋白临床使用规范要点
图片尺寸938x1034
巨和粒(注射用重组人白介素—11)
图片尺寸677x2437
蛋白琥珀酸铁口服溶液(菲普利)(蛋白琥珀酸铁口服溶液)_说明书_作用
图片尺寸790x1154