百度股权结构图2020

查阅公开资料,百度在纳斯达克上市时的股权结构是:之前我们聊到了
图片尺寸640x706
百度金融分拆:百度ai新生态第一个毕业生
图片尺寸883x644
股权结构图模板
图片尺寸959x678
股权结构图
图片尺寸746x553
组织架构图片_百度百科
图片尺寸949x588
所有分类 > 股权架构图公章: 备注:股权架构写到自然人,股权结构与
图片尺寸661x310
股权结构图股权结构有哪几种
图片尺寸646x350
股权结构图
图片尺寸652x1095
百度的组织结构图是什么
图片尺寸500x567
如何设计公司股权?价值百万的股权架构图
图片尺寸1080x1439
百度股权结构是怎样的呢,李彦宏作为百度的创始人他又是怎样规定的呢?
图片尺寸518x311
百度架构调整从两年一次到一年三次李彦宏求变心切
图片尺寸1399x1182
公司股权结构图
图片尺寸847x491
2017百度股权结构,百度最大的股东是谁!
图片尺寸620x722
2017百度股权结构,百度最大的股东是谁!
图片尺寸620x820
017百度股权结构,百度最大的股东是谁!"
图片尺寸620x760
电视节目策划要素 创始人之间如何分股权:按贡献估值_产品文案_写作
图片尺寸1280x720
上市公司网站建设目标分析_(做网站建设的上市公司有哪些)
图片尺寸609x438
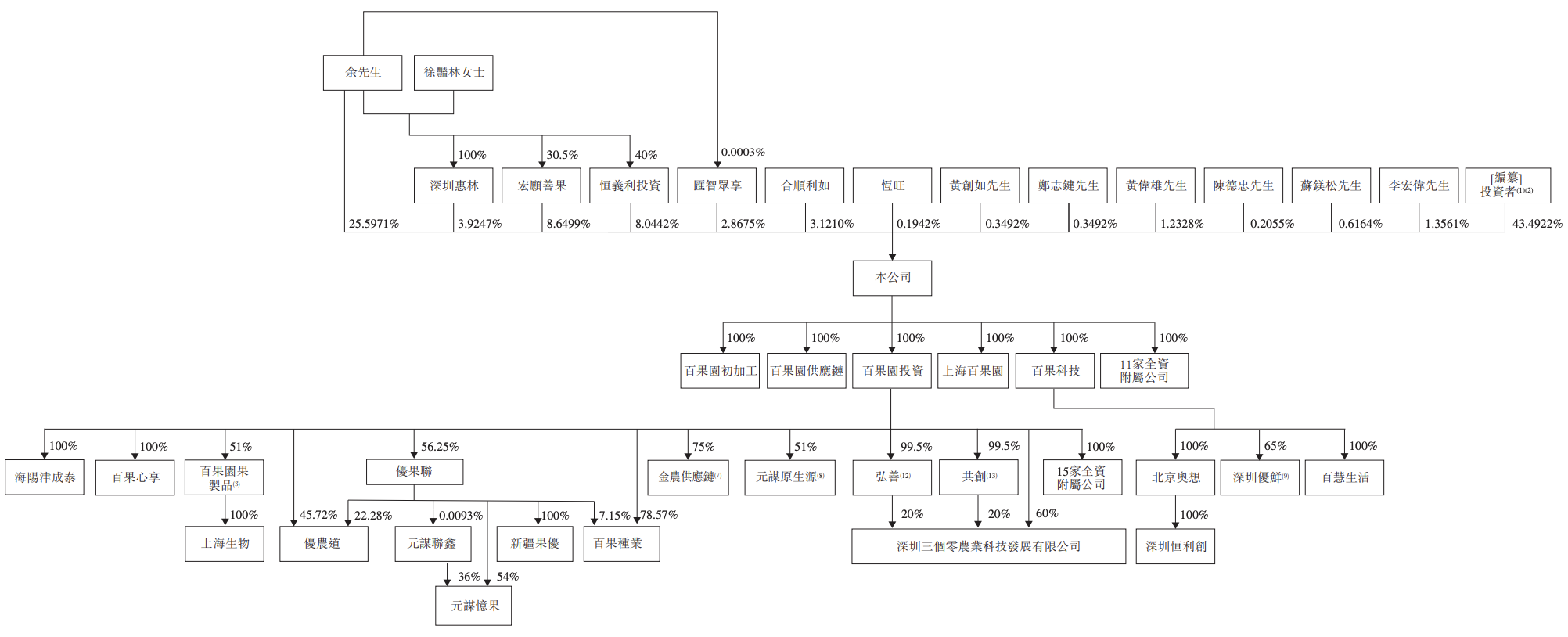
招股书显示,在本次上市前的股权架构中,余惠勇直接持股25.
图片尺寸2004x814
股权比例的作用_百度知道
图片尺寸600x525