百果园股权结构

百果园两年三次冲刺上市:余惠勇夫妇持股超35%,梦想能否实现? - 知乎
图片尺寸2004x814
百果园模式 百果园,全称深圳百果园实业(集团)股份有限公司,2001年12
图片尺寸960x1280
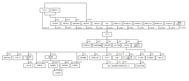
百果园股权结构6:对外投资
图片尺寸409x230
百果园冲击"水果零售第一股"|ipo见闻
图片尺寸786x322
水果连锁第一股"的百果园,如何做的 1, 门店股权结构及分配 2,全产业
图片尺寸1440x1920
百果园股权结构3:控制权结构
图片尺寸409x230
江西农村娃打造的百果园能成为水果行业的京东吗
图片尺寸1080x674
餐饮品牌:百果园
图片尺寸960x1280
百果园上市关键时刻爆出烂水果丑闻是巧合是有人做局还是真有问题
图片尺寸637x359
百果园店长合伙方案,人才培养计划 一,门店股权结构 百果园不收取
图片尺寸1087x1280
百果园投资成立私募投资基金,占股57.11%
图片尺寸1266x524
从2015年开始,百果园先后融资8次,深创投,晨光股权,领誉基石等机构争
图片尺寸716x424
百果园的成功,从物流与供应链管理的角度,存在哪些优势?
图片尺寸627x306
南百果,西洪九,掀起"水果零售第一股"争夺战
图片尺寸660x284
综合类永辉,垂直类的百果园以及互联网下的电商生鲜等等企业势如破竹
图片尺寸1732x2181
变质水果做果切苹果发霉后继续卖百果园紧急致歉说好的水果第一股要飞
图片尺寸800x551
从0到410万私域用户,百果园的私域增长打法全揭秘!
图片尺寸765x384
解密百果园,快速发展机密
图片尺寸865x486
百果园商业模式全景化展示
图片尺寸813x1075
百果园鲜丰水果上市进程停滞
图片尺寸1080x532