的地得的用法

的地得用法口诀
图片尺寸920x1302
一年级语文"的地得"顺口溜 一年级语文"的地得"顺口溜
图片尺寸960x1280
的,地,得的用法ppt模板
图片尺寸1200x4465
的地得的用法和区别
图片尺寸920x1302
一年级 #小学语文#期末必考题"的,地,得"用法,很多同学 - 抖音
图片尺寸1080x1527
"的,地,得"用法和区分
图片尺寸640x729
小学语文得地用法.doc
图片尺寸993x1404
"的,地,得"用法和区分
图片尺寸640x775
通用彩绘注音版语文专项培训中小学教辅通用语文专项的地得用法练习册
图片尺寸800x800
部编本一年级下册语文的地得的用法练习
图片尺寸920x1302
三个de的地得的用法1页
图片尺寸920x1302
三个"的,得,地"的区别与用法,喜欢的收藏,关注我随时更新
图片尺寸640x998
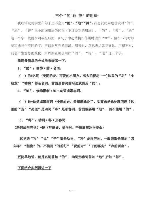
三个"的地得"的用法 我经常发现学生在句子里不会用"的","地""得",我
图片尺寸496x702
的地得用法练习题.docx 4页
图片尺寸792x1120
三个"的,得,地"的区别与用法,喜欢的收藏,关注我随时更新
图片尺寸640x1006
"地"的用法:相对比较容易理解,后面接动词,而动词表示的就是动作,这个
图片尺寸915x707
对三者之间的用法都很清楚了,要是还有没有弄明白的地方,那就再多看一
图片尺寸480x580
的得地的用法 一,在句子中,用在名词(表示人和事物名称的词)前面的,要
图片尺寸496x702
"的,地,得"用法口诀
图片尺寸1536x877
小学语文知识积累的地得的用法
图片尺寸1080x1440