皇姑屯于某某

于某某
图片尺寸1280x1920
涉嫌性侵66岁队员被捕,受害者女儿:母亲曾三度受害_林林_于某某_报警
图片尺寸1269x1365
澎湃新闻记者从"邯郸肥乡被害13岁初中生王某某"亲属处获悉,王某某的
图片尺寸1036x647
秋腊肉:防火意识要强,火灾隐患要除_于某某
图片尺寸744x512
被告人唐某某,于某某在庭审现场.
图片尺寸846x633
视频曝光令人发指!于某某已被刑拘
图片尺寸1080x597
王某某_网络_南都
图片尺寸441x784
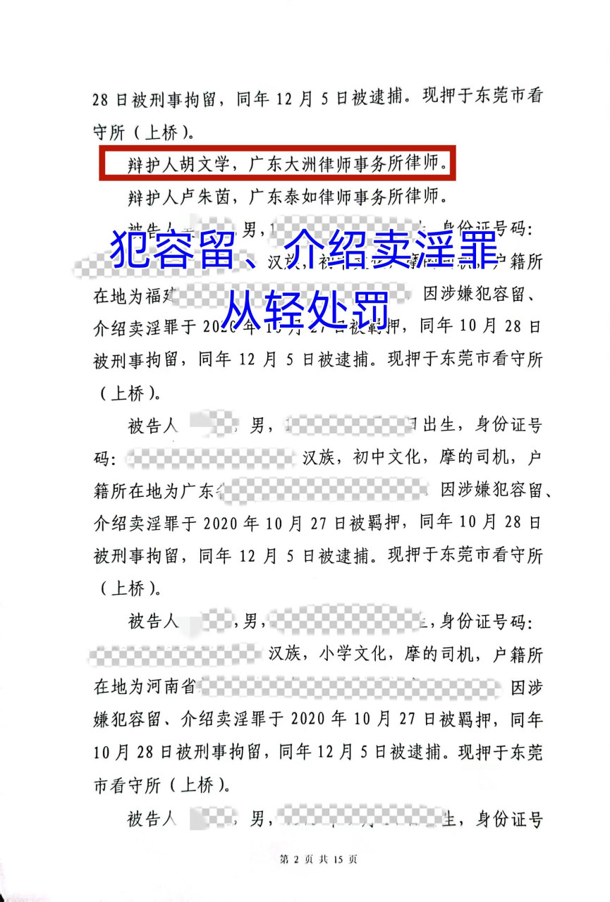
东莞专业资深刑事律所:容留介绍卖淫罪从轻 【案件概况】: 曾某某于
图片尺寸865x1280
平度市严厉打击信访活动中的违法犯罪行为_于某某
图片尺寸1080x824
涉嫌多次性侵66岁女队员,保安队长于某某被逮捕!
图片尺寸673x372
视频曝光令人发指!于某某已被刑拘
图片尺寸660x1043
八步区人民检察院护航跑出乡村振兴"加速度"_于某某_双方_纠纷
图片尺寸1080x556
邢某某_药品_胶囊
图片尺寸1080x1427
男子驾车夜撞故宫东华门,大门门钉撞坏门栓撞断,排除毒驾酒驾_于某某
图片尺寸640x807
今天,淄博周村公安分局发布对李某,于某某的一则立案侦查通报! - 抖音
图片尺寸970x924
平度市严厉打击信访活动中的违法犯罪行为_于某某
图片尺寸1080x582
大屯路隧道飙车案被告人唐某某,于某某对公诉机关指控的事实和罪名,均
图片尺寸600x364
为什么还要罚我?_于某某_摩托车_上路
图片尺寸581x894
11岁女孩遇害案38岁嫌犯母亲发声##15岁女孩失联遗体被找到家属发声
图片尺寸690x903
于某某的吃吃喝喝.#梅花糕#吃喝的日子#我不胖谁胖. 1.有 - 抖音
图片尺寸1440x1080